- 田小皖、杨春雪、雷雅婷:跨国婚姻纠纷解决之中国与新加坡婚姻法律异同比较
- 作者: 日期:2023-02-10
近年来,中国人因与外国人结婚、海外定居等引起的跨国婚姻纠纷逐渐增多,其中,涉新加坡的婚姻纠纷占据重要部分。作为广义上的大中华区的一部分,新加坡国民中华人占比相对较高,且与中国地理位置相近,再加上 “一带一路”合作的推进,两国经济社会交往越发频繁,相关跨国婚姻纠纷也越来越多。但是,两国的婚姻法律制度存在较大差别,特别是在离婚条件、财产分配、子女抚养以及妇女权益保护等方面,分别适用中、新两国的婚姻法律,将导致完全不同的结果,对当事人的权益影响巨大。为帮助当事人充分了解两国婚姻法律差异做出正确选择,拟通过系列推送系统介绍中新婚姻法律的差别,并根据执笔人律师多年执业经验,给出相关的法律建议,因篇幅所限,计划分期推送。欢迎交流与咨询。
一、新加坡法律体系介绍
新加坡作为普通法国家,其合同法、物权法和侵权法等法律在一定程度上已经法规化,但仍极大地保持着法官创制法的传统。而新加坡法律中的刑法、公司法及家庭法等法律已经基本完全成文化,新加坡结婚、离婚等制度就由《妇女宪章》规定。穆斯林的结婚、离婚事宜受《穆斯林法律管理法》(AMLA)等法律的约束。本文不讨论根据新加坡穆斯林法离婚的情形。
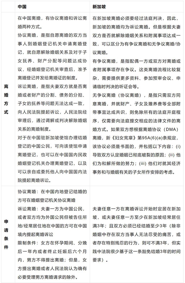
二、中新离婚制度对比





三、总结
综上所述,在新加坡离婚和在中国离婚主要区别如下:
1.离婚方式上,中国法律规定离婚的方式有两种,即协议离婚和诉讼离婚,其中,协议离婚时间短,成本较低,诉讼离婚成本相对更高;在新加坡离婚必须通过法院,即诉讼离婚方式,即使双方是合意离婚,也必须经过诉讼程序,流程较复杂,成本较高。
2.财产归属与分配方面,中国以夫妻共同财产制为主,离婚分时按平均分配的原则处理财产,兼顾照顾子女、女方和无过错方权益的原则,出现法定情形时,婚姻中的无过错方有权请求过错方给予损害赔偿;新加坡法律规定,婚后双方及其子女通常使用的婚前财产,以及婚前资产在婚后显著升值的部分也纳入分配范围,且有无过错并不影响婚内财产的分配,分割夫妻财产时不以平均分割为原则,而是以个人制为主,对列入分配范围的财产根据夫妻双方在婚姻存续期间对家庭的直接贡献及间接贡献来决定分配比例。
3.配偶赡养方面,中国法律规定在婚姻关系存续期间有相互扶养义务,没有规定法定的赡养义务,仅规定了个别生活困难可以协商帮助的情形;与中国不同,新加坡有法定赡养费制度,一般情况下,新加坡丈夫在婚姻期间或离婚后有赡养妻子的义务(也存在妻子赡养失去行为能力的丈夫的情形),确定数额时会考虑对方工作能力、身体状况、学历等诸多因素,也存在不支付赡养费的案例。
4.未成年子女抚养方面,中国法律规定比较原则,司法实践中秉持“最有利于未成年人的原则”,一般情况下父母对18周岁以下的未成年子女有抚养教育的义务;新加坡法律更为详细、具体,未成年子女指婚生子女而且年龄在21岁以下,抚养涉及的教育费用则进一步扩大到21岁以后的本科大学学习所需费用。
可见,新加坡离婚程序复杂、费用较高,但对妇女儿童权益的保护更加倾斜,婚姻期间的过错不纳入财产分割和子女抚养的考虑因素,且会将部分婚前财产纳入离婚分割范围;中国离婚流程较为简单、经济成本较低,保护婚前财产,保护婚姻中的无过错方,财产以均分为原则。
作者简介
田小皖
北京德和衡律师事务所高级联席合伙人
田小皖律师,中国政法大学法学学士、美国西北大学法学硕士、中国人民大学金融学硕士,具有中国及美国法学教育背景及实践经验,拥有 TEP(Trust and Estate Practitioners)资格。田律师在家族财富传承与配置、跨境资产配置、离岸信托、移民与税务居民身份规划方面从业多年,客户及落地资源丰富,是中国家族信托保护人业务推动者。
手机:13301282012
邮箱:tianxiaowan@deheheng.com
杨春雪
北京德和衡律师事务所高级联席合伙人
杨春雪律师,毕业于中国政法大学,北京多元调解发展促进会特邀调解员。执业前曾在北京某中级法院工作多年,对公司、合同、物权等类型纠纷案件具有丰富的审判工作经验。作为律师执业以来,杨律师专注于疑难复杂民商事诉讼与仲裁、婚姻继承及家族财富传承、公司及房地产等业务,至今代理过上百起民商事案件,同时为多家公司、军队有关单位提供常年法律顾问、诉讼代理等法律服务。
手机:18510715310
邮箱:yangchunxue@deheheng.com
雷雅婷
北京德和衡律师事务所执业律师
雷雅婷律师,美国圣路易斯华盛顿大学法学硕士,拥有LL.M.商法和公司法方向证书,具有一般证券从业资格。雷雅婷律师专注于家族财富管理与传承、民商事争议解决、涉外婚姻家事纠纷等业务,曾为私人高净值客户及企业提供家族宪章制定、设立家族信托、争议解决、常年法律顾问等服务。
手机:18810670382
邮箱:leiyating@deheheng.com
