- 庄超、徐会湖:《广东省消防救援机构行政处罚裁量规定》 新旧条文对照表
- 作者: 日期:2022-08-15
近日,广东省消防救援总队网站公布《广东省消防救援机构行政处罚裁量规定》(以下简称《规定》),自2022年8月5日起施行。
笔者认为,《规定》至少有如下亮点:
第一,适用主体更广。在当前各地陆续开展委托街道办行使部分消防行政处罚权的情况下,《规定》第三条适时将“被委托的执法主体”纳入适用范围。
第二,覆盖事项更全。《规定》根据《广东省实施<中华人民共和国消防法>办法》《高层民用建筑消防安全管理规定》《社会消防技术服务管理规定》《注册消防工程师管理规定》《广东省消防工作若干规定》更新了相应处罚事项的裁量标准,进一步统一了消防行政处罚尺度。
第三,包容审慎监管。《规定》配套出台减免责清单(免处罚清单,从轻、减轻处罚清单,免强制清单),并建立《行政指导建议书》制度,完善与创新创造消防领域包容审慎监管方式。另外,《规定》将“违法行为被发现前,单位(个人)已经积极采取整改措施的或者违法行为被发现后,单位(个人)在行政处罚告知前完成整改并主动向消防救援机构书面报告核实的”界定为“主动消除或者减轻消防安全违法行为危害后果”,使《行政处罚法》第三十二条“主动消除或者减轻违法行为危害后果”之从轻、减轻处罚情形借助《规定》落地消防执法实践。
第四,裁量更为精准。将《广东省消防救援行政处罚裁量标准》中高频“出镜”的裁量因素--“场所面积”界定为违法行为直接影响的防灭火功能的建筑面积,增强了裁量的合理性,使行政处罚更加精准、更有温度。
第五,强化裁量监督。《规定》明确要求将拟作出行政处罚的种类、幅度或者额度的建议、处罚裁量的事实和理由等情况记入集体议案记录,强化了对行政处罚裁量的程序监督。
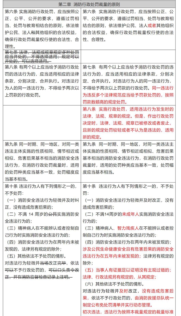
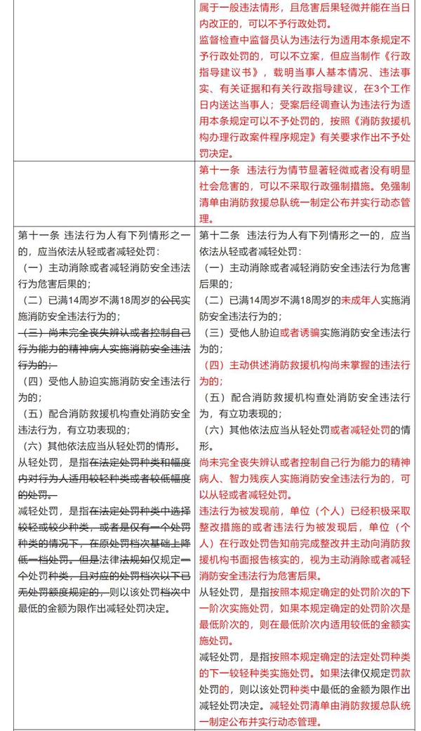
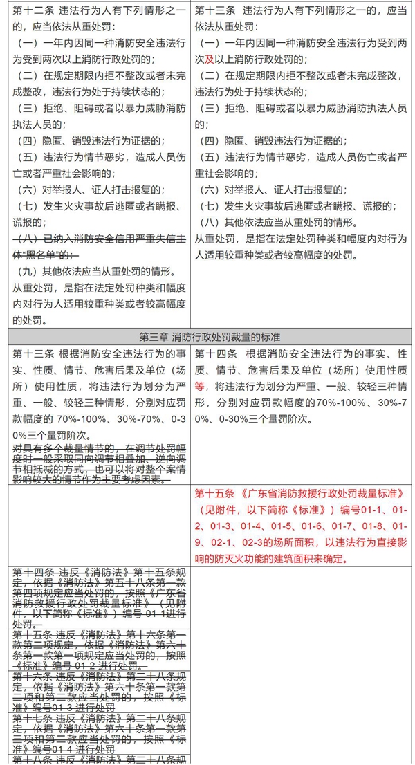
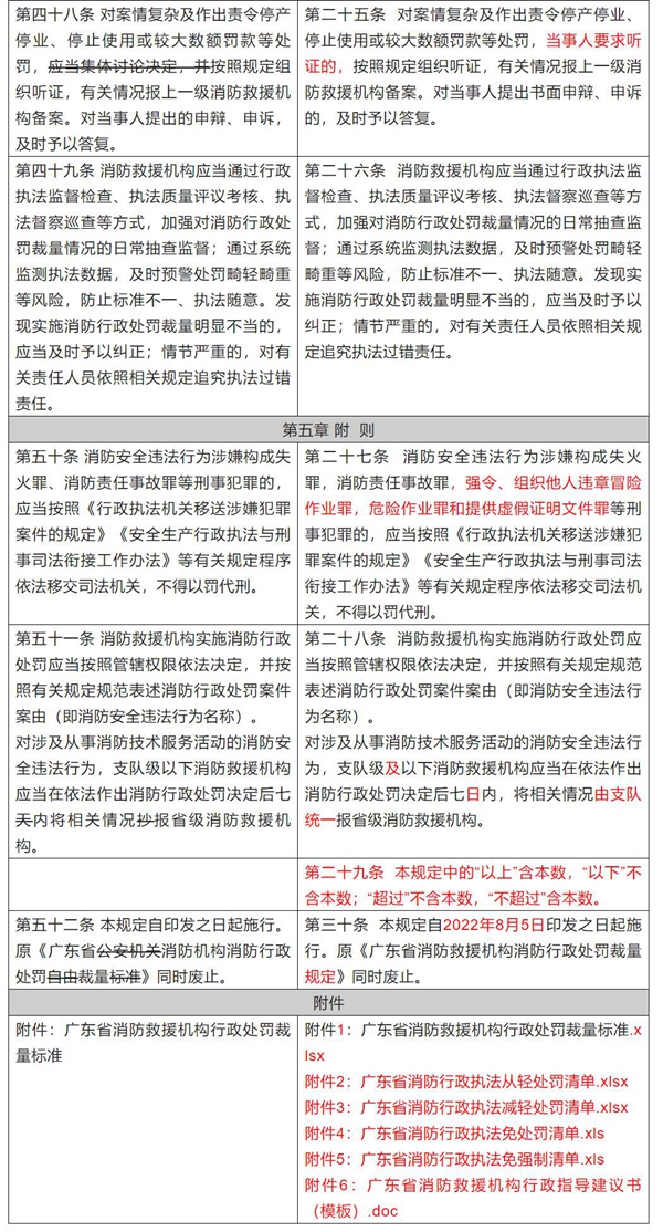
笔者将新规定(右)和旧规定(左)以表格形式作如下对比,便于读者迅速、直观地了解最新规定和变化内容。标记删除线的为删除内容,红色字体为修改、增加内容。








作者简介
庄 超
北京德和衡(深圳)律师事务所合伙人
庄 超,北京德和衡(深圳)律师事务所法治政府先行示范业务部主任,广东省律师协会行政法律专业委员会委员,深圳大学法律硕士校外导师,深圳市火灾防范专家库成员,深圳市律师协会社会治理法律专业委员会委员,深圳市环境监测协会标准化工作委员会委员。十五年法律工作经历,其中在行政机关从事执法、法制工作八年,长期专注于行政争议解决与政府法律顾问服务。
手机:13699776216、13698682686
邮箱:zhuangchao@deheheng.com
徐会湖
北京德和衡(深圳)律师事务所律师助理
徐会湖,法学学士、法律硕士在读,法治政府先行示范业务部执业律师。负责协办行政案件、处理政府法律事务,兼理各类民商事诉讼业务。
手机:15059833370
邮箱:xuhuihui@deheheng.com
