- 裴虹博:如何防范理财培训陷阱
- 作者: 日期:2021-11-22
一、前言
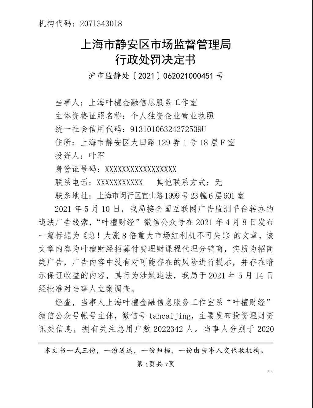
近期,上海叶檀金融信息服务工作室因在微信公众号多次发文强调代理分销叶檀付费理财培训课程,可以获得高额佣金回报,并暗示不到6个月就能达到17万营收,还宣称坐在家中动动手指,仅分发一晚上产品就能达到六位数营收等招商广告。上海市静安区市场监管局为此认定上述广告违法,并于2021年6月9日作出责令停止发布广告、责令广告主在相应范围内消除影响、罚款160000元的行政处罚。

图片来源——微信公众号“叶檀财经”
主体公司被罚16万元

无独有偶,就在2021年7月,某知名理财培训机构也因虚假宣传、师资差、诱导消费、拒绝退款等问题被推上了风口浪尖。理财培训机构的数量增加了,但质量却没有跟上。理财培训机构花了大量的时间搞营销、做推广,却不愿意花钱聘请专业师资或对内部导师开展职业培训,最终损害了消费者的利益,也不利于财商教育行业良性发展。即便各市场监督管理部门加大对相关违法行为的查处力度,仍旧存在不少滥竽充数的机构。

图片来源——网易新闻
四十余年的改革开放为中国创造了真正的中产阶级,无论是福布斯杂志亦或瑞信财富报告的数据,我国中产阶级人数均已超过两亿人。新生的中产阶级们不再满足于丰衣足食的生活,如何对资产进行保值增值日益成为大家关注的焦点,越来越多的民众开始明白理财的重要性,由此亦带来对财富管理和个人投资需求的爆发式增加。据《国民财商教育白皮书(2021年)》显示,我国目前共有1万多家“理财教育”、“理财培训”企业,仅2019年就新增2000家,较10年前增长了800%。然而,与人们的投资热情相伴的却是日渐增多的虚假口号、欺诈宣传甚至是违法违规行为,诸如“14天实现年化收益率15%以上”、“理财实现财富自由”等说法逐渐弥漫理财圈。不具备合格投资者辨识力的小白投资群体最易受到蛊惑,一些人或缴纳不菲的年金成为所谓理财训练营的会员,或跟风投资沦为案板鸡鸭任人宰割。
本人前段时间曾就目前“一元理财训练营”“线上理财培训”等理财培训乱象接受记者采访,近日又看到“叶檀财经”公众号上述违法行为遭处罚,为此决定结合当时采访大纲所做的回答基础上进行完善成就本文。本文将为大家介绍几种常见的理财陷阱,揭露其不合理的逻辑,并提供有效建议供大家参考。
二、理财培训陷阱知多少
陷阱一:短期迅速掌握理财知识,实现高年化收益率或财富自由。
市场上部分理财训练营承诺在十多天的进阶课程中教会小白投资者如何“读懂财务报表”、“读懂资产负债表”、“读懂现金流量表”等各类财务报表,承诺实现年化收益率大于15%甚至更多。正如2018年6月14日陆家嘴论坛上银保监会主席郭树清所言:“收益率超过6%就要打问号,超过8%就很危险,10%以上就要准备损失全部本金。”结合我们处理的大量金融争议纠纷案件看,类似训练营或培训机构之所以打出上述标语,其目的是为迎合潜在投资者想走捷径的投机心理进行的夸大宣传甚至是虚假承诺。理财投资对专业能力具有较高要求,涉及金融学、经济学、财务学、证券学等方面的专业知识,甚至需要了解投资领域的行业知识。未通过系统学习,仅凭借两周学习就掌握理财知识,甚至希望取得如此高的收益率,明显有违常识和常理。
陷阱二:理财导师夸大宣传或虚构自身从业经历、资格认证。
理财指导机构鱼龙混杂,导师更是良莠不齐,如何筛选、辨别高质量的理财课程导师是踏入理财学习的第一步。市场上任何一家培训机构均应配备专业师资,导师应当具备金融、经济、会计或法律专业背景,并取得相应学士或硕博学位。大部分理财培训贴近实务,导师还应该具备从业经验和投资背景。针对培训机构公开宣传的师资情况,投资者可以要求培训机构出示有权机关发放的证明,譬如导师的学位证、毕业证、工作履历及对应的从业资格证书。我们认为,理财导师应当具备丰富的专业知识和实务经验,至少应当具备注册会计师、投资分析师、理财分析师、特许金融分析师等资质,以及曾在券商、投行、基金公司、银行、律所等机构核心部门任职5年以上。
此外,消费者与培训机构签约或购买网课前,应当通过网络检索查询是否有官方新闻报道过该机构导师,相应导师是否公开发表过论文或著作,待签约机构是否被纳入黑名单、是否属于失信被执行人、是否存在相关涉诉信息。消费者还应当审慎签约,履行应尽的注意义务确保自己的合法权益不受侵害。根据我们以往处理过的金融理财和投资纠纷,我们注意到类似培训项目的导师大多不具备这方面的专业知识和从业经历,而是用事先设计好的话术和临时拼凑的课件进行培训。一方面,若消费者受到欺诈与其订立合同,可依据《民法典》之规定,认定理财机构以欺诈手段使得消费者违背真实意思订立理财培训合同,受欺诈的消费者有权撤销合同;另一方面,消费者还可向培训机构实际经营地或者住所地县级市场监督管理部门投诉、举报欺诈行为。
陷阱三:理财或培训机构打着“实现财富自由”“生活来源不再依赖工资”等宣传口号,涉嫌虚假宣传或诱导消费。
投资本身具有专业性和风险性,通过短期的非系统性学习来实现财富自由,这种概率或许会有但宛如水中捞月,相关机构的口号、广告多构成虚假宣传。所谓虚假宣传行为,是指在市场交易中,经营者利用广告或者其他方法对商品或服务作与实际情况不符的公开宣传,导致或足以导致投资者产生误解的行为,即一种误导行为。1而诱导消费是指通过低价、优惠、有奖销售、分期付款或以旧换新等方式挖掘消费者潜在需求的促销活动。诱导消费本属于市场营销的一种方式,但是培训机构若未明确提供何种理财培训服务、或如何保证高年化收益率、或讲授如何制定完善的投资组合策略以帮助消费者取得可观的收益,则可能导致消费者在购买商品或服务的过程中产生误解,存在虚假宣传的嫌疑。虚假宣传行为严重损害了消费者利益,根据银保监会出台的《理财公司理财产品销售管理暂行办法》(简称“办法”),办法为理财产品销售划出18条红线,明确理财产品的销售机构不得虚假宣传、片面或者不当宣传,不得预测理财产品的投资业绩,或者出具、宣传理财产品预期收益率。
此外,依据《反不正当竞争法》之规定,经营者不得对其商品的性能、功能、质量、销售状况、用户评价、曾获荣誉等作虚假或者引人误解的商业宣传,欺骗、误导消费者。宣传广告不得含有虚假的内容,不得欺骗和误导消费者。经营者应当对其作出的虚假宣传或虚假广告承担法律责任。
《侵害消费者权益行为处罚办法》也对经营者的欺诈行为作出了明确界定,涉及到理财培训机构的,笔者整理出以下几种情形:
(1)骗取消费者价款或者费用而不提供或者不按照约定提供商品或者服务的;
(2)以虚假或者引人误解的商品说明、商品标准等方式销售商品或者服务的;
(3)作虚假或者引人误解的现场说明和演示的;
(4)夸大或隐瞒所提供的商品或者服务的质量、性能等与消费者有重大利害关系的信息误导消费者;
(5)以其他虚假或者引人误解的宣传方式误导消费者的。
除此之外,理财或培训机构利用广告对商品或服务作虚假宣传,情节严重的还可能构成虚假广告罪,通过虚构事实、隐瞒真实情况,以诈骗手段非法占有消费者培训费、学习费、课程费的,还可能构成诈骗罪。
陷阱四:合同明确约定:“如认为课程价值低于价格,可全额退费”,消费者却难以维权。
许多消费者曾反映,培训机构的课程不能有效帮助其提高投资收益率,即便合同条款约定课程价值低于价格可全额退费,实际协商后却难拿到退费。
我们认为,这类合同条款多是培训机构用于宣传的噱头。如果商家不能兑现,消费者可以向当地县级以上市场监督部门投诉、举报,并请求消费者协会组织调解。然而,根据我们的办案经验,这类案件双方往往难以达成调解协议,最终还需通过诉讼解决,一旦进入诉讼程序,案件周期则会延长不少;另一方面,诉讼中消费者需要举证证明对方违反合同约定,才能要求对方退还费用,而消费者如何证明培训课程实际价值低于已支付的价格存在困难。
但从另一方面来说,现实中大部分消费者基于举证困难或畏难心理,从一开始便自认倒霉从而放弃维权,这进一步纵容了培训机构的欺诈违法行为,最终导致劣币驱逐良币,不利于构建平等的交易关系,促使低质量的理财培训机构利用更多看似有利于消费者、实则难以引据的条款来诱导消费者签订合同。
三、为消费者维权保驾护航
(一)法律层面如何规避线上理财培训风险
因近年来铺天盖地的理财广告以及数量激增的理财产品,越来越多人开始学习理财知识,有关线上理财培训课纠纷案件数量也呈现爆发式增长。一般而言,该类案件大多属于合同违约或合同欺诈纠纷,签约主体应当仔细审查合同内容特别是格式条款,避免受制于不平等条款。
就格式条款的识别看,根据《民法典》第四百九十六条对格式条款的定义,格式条款的认定需要同时具备三个特征:一是事先拟定;二是反复使用;三是未经协商。另从格式条款之效力看,《民法典》第四百九十七条规定了提供格式条款一方不合理地免除或者减轻其责任、加重对方责任、限制对方主要权利的,该格式条款无效。我们建议,消费者在审查合同时,应重点关注课时、费用、履行期限和方式、注意事项、风险提示、纠纷解决等与消费者有重大利害关系的内容,仔细阅读合同文本的突出显示、提示和说明用语、专段专页提醒中的相关内容。
因此,消费者在因不合理格式条款之规定而导致自身权益受损时,从举证责任看,消费者所举初步证据为销售—购买事实,以及实际损失,卖方机构则应对是否已尽合理提示及说明义务承担举证责任。就虚假宣传的识别和维权方式看,依据《民法典》第一百四十八条之规定,如果培训机构挂羊头卖狗肉,隐瞒培训内容、导师真实情形,虚构培训效果、师资水平等情况,使消费者违背真实意思订立理财培训合同,消费者有权请求仲裁机构或法院撤销合同,被撤销的合同自成立之日起无效。对于某些机构涉嫌虚假宣传、虚假广告的,消费者还可以向被投诉人实际经营地或者住所地县级市场监督管理部门进行举报和投诉。
另外,培训机构打出的广告还应受到《广告法》第二十四条规制,即不得含有对获得合格证书,或者对教育、培训的效果作出明示或者暗示的保证性承诺。
因此,消费者要重点关注培训机构是否合理制定宣传策略,是否夸大或承诺培训效果,是否对教育、培训效果作出保证承诺,是否在合同中明确约定合同履行的内容和收费退费方式,避免自身权益受损。部分培训机构甚至以指导证券投资为名,实则操作证券交易价格,严重扰乱证券市场秩序,该行为涉嫌违反《证券法》、《两高关于办理操纵证券、期货市场刑事案件适用法律若干问题的解释》等规定,涉嫌构成操纵证券市场。消费者可能在不知情的情形下违反法律法规,不仅需要对投资者承担连带赔偿责任,还可能成为刑事犯罪的共犯。
(二)有关部门如何监管违法违规的理财培训机构
一方面,理财培训属于教育、培训类商品服务的一种,依据《反不正当竞争法》、《广告法》有关规定,有关机构应当受到当地市场监督管理部门的监督管理,违法者可能被处以罚款、吊销营业执照等责任。
另一方面,理财培训还可能涉及证券投资,消费者应当避免出借个人账户,依据《中国证券监督管理委员会关于清理整顿违法从事证券业务活动的意见》之规定,证券投资者应当遵守法律法规和中国证监会的有关规定,不得出借自己开设的证券账户,也不得借用他人证券账户买卖证券。
此外,消费者还应当谨慎委托他人管理自己的账户进行理财活动,如果受托人利用委托人账户从事违法行为,而无法证明自己对受托人的违法行为不知情,则可能涉嫌构成操纵市场的共谋,承担相应的法律责任。
(三)为理财者提供的几点建议
1. 时间是最宝贵的资源,成功无捷径,应当踏踏实实进行系统学习。理财者尤其应了解金融、资本证券领域基础知识,最好具备复合性系统知识和从业背景。
2. 理性看待理财投资,准确把握自己的收益和风险偏好。
3.不要依据短期排名去挑选理财产品,不要太过于关注短期业绩的变化,勿把理财当成生活的全部。
4. 克服只做容易选择的偏好,多关注经济政策变动、法律法规施行和时事动态。
最后,我们想要分享的是,投资是反人性的,理财确是一场修行,跟风、执念、贪婪、惰性、无尽的欲望刻在每个人的基因里,而存钱时的自律,选择时的理性,决策时的勇敢,离场时的坚决,无一不是与我们的劣根性进行搏斗之体现,而唯有克服人性的弱点,方才有长期获利的可能。
参考法条

注释:
[1]关辽,刘回春. “虚假促销”“诱导消费”损害行业发展《中国质量万里行》发布网购行业2019年度投诉分析报告[J]. 中国质量万里行,2020(Z1):31-33.
作者简介
裴虹博
客座研究员、经济师
北京德和衡律师事务所高级联席合伙人、仲裁员
专业领域:金融与资本市场/私募基金/商事争议解决/合规与风险防控/商事经济犯罪
出版著(译)作:《国际警务执法合作》(中国人民公安大学十三五规划教材)、《中国文化旅游产业报告(2015)》、《隐形的国民财富:幸福感、社会关系与权利共享》、《伟大的商业游戏》。
社会职务:最高人民法院全国法院优秀庭审评委、浙江杭州西湖区检察院听证员、宁波仲裁委员会仲裁员、香港国际仲裁中心HK45成员、北京市律师协会法律风险与合规管理法律事务专业委员会委员、北京朝阳区律师协会党建委委员、北京市朝阳区律师协会青工委委员、北京市朝阳区律师协会金融证券专业委员会委员、北京市朝阳区律师协会商事与经济专业委员会委员等。
裴虹博律师为客座研究员、经济师、仲裁员,全国青年律师领军人才入库律师。裴律师拥有北京大学法律硕士学位、中国人民公安大学管理学硕士学位、中央财经大学金融学专业硕士结业证书;裴律师具有在某省公安厅法制处、全国人大常委会办公厅、大型国有投行、国内知名律所实习与工作经历。
裴律师具有丰富的商事经济金融领域的专业经验,具有经济专业技术资格、会计从业资格、证券从业资格、基金从业资格、保险代理人等专业资格。裴律师分别为多家基金公司设立、产品募集备案、投资管理与退出等提供专业法律服务;为近三十家企业发行股票并交易提供相关专业服务;已为中国退役军人关爱基金会、捷强动力等涉军单位、中国南方航空、招商局集团、北京首农集团、清华同方、山东兖矿集团等提供合规管理与风险防控、重大民商事争议解决、对外投资合规与风险评估、并购重组、中短期票据发行等提供专业法律服务。裴律师所涉及服务领域涵盖影视动漫、医药健康、军工安防、信息安全、新材料、液压制造、精密仪器制造、广告传媒、新能源和TMT等多个行业。
科研专项:公安部公安理论及软科学研究计划项目《国际刑警组织的国际警务合作资源研究》;中央高校基本业务费专项资金资助项目《变革世界的中国警察外交》;
公开发表论文:《国际刑警组织打击网络犯罪》;《我国青少年毒品犯罪综合治理体系构建研究》(荣获中央综治办、共青团中央、中国法学会“未成年人健康成长法治保障”主题征文活动一等奖);《证券代表人诉讼制度推动纠纷多元化解》;《全方位立体式追责体系有力强化证券市场法治建设》;《刑法修正案(十一)审议通过有利于证券市场全方位立体式追责体系科学构建、促进证券市场健康发展》。
研究报告:《疫情“黑天鹅”事件对外商投资影响分析与合规建议报告》(收入威科先行数据库)、《加拿大矿业并购交易分析研究报告》、《澳大利亚矿业并购交易分析研究报告》、《新加坡矿业并购交易分析研究报告》、《加拿大林业法律政策分析报告》、《药品零售业行业研究报告》、《动漫影视行业研究报告》、《软件和信息技术服务行业研究报告》、《通用设备制造行业研究报告》。
媒体采访:新冠肺炎疫情“黑天鹅”事件背景下外商投资影响性分析与合规建议报告(新华社新华财经);新冠肺炎疫情对外商投资短期影响有限(经济日报);科创板试点注册制三类企业可获优先推荐(中国青年报);全方位立体式追责体系有力强化证券市场法治建设 (中国律师网);证券代表人诉讼制度推动纠纷多元化解 (新华社新华财经);从“高光”驶向“黯淡” ofo小黄车带来的警示(中国青年报)、北交所起航 中小企业迎东风(新华网、中国青年报)等。
手机:13910093950
邮箱:peihongbo@deheng.com
