- 朱文华:国家课题任务合同书的法律属性
- 作者: 日期:2021-11-03
摘要:国家自然科学基金委员会和全国哲学社会科学工作办公室等是代表国家资助课题研究的主管机构,主管机构与课题承担单位签订的《国家课题任务合同书》的法律属性长期以来难有定论,一直笼罩着浓厚的行政色彩。本文从国家课题任务合同书的签订主体、合同内容、本质特征、司法实践、救济路径等角度,论证了任务合同书属于技术合同的合理性与可行性,将任务合同书从行政协议的泥淖中解脱出来。
关键词:国家课题 任务合同书 行政协议 技术合同
盛筵危局:悬在空中的达摩克利斯之剑
2021年8月18日,国家自然科学基金委员会发布受资助国家课题项目评审结果,45681项获得资助,平均资助率16.6%。2021年9月24日,全国哲学社会科学工作办公室发布国家课题立项名单,立项课题4642项,平均资助率14.19%。几家欢喜几家愁,欢喜者发布获批喜报,引来无数掌声与喝彩。
但近年来爆出的科研经费案件,让不少科研人员如履薄冰、如坐针毡,头顶常悬达摩克利斯之剑。前有浙江大学副校长褚健贪污科研经费被判入狱,后有山东大学研究生院副院长陈哲宇套取科研经费身陷囹圄,但戏剧性的是,出狱后不久的褚健又以“工业控制系统安全保护技术应用示范”项目获得工信部国家重点研发计划“网络空间安全”重点专项的2758万元的经费立项,陈哲宇在重获自由之后又返回山东大学基础医学院细胞与神经生物学系,目前仍然是基础医学院公布的省部级以上杰出人才。这些戏剧性的结果,凸显了科研经费管理制度的顽固性与科研项目资金使用需求灵活性之间的矛盾。
实践表明,科学技术是第一生产力,我国举全国之力进行科技创新,近几年国家财政科学技术支出也达到了万亿规模,十四五时期国家又将实施一大批重大科技项目,财政支持科技的力度有增无减,财政支持创新的数额不断攀升。在这一过程中,如何解除科研工作者的顾虑和隐忧,如何摘掉高悬头顶的达摩克利斯之剑,不仅关乎科研工作者的自身安全,还关乎科技创新效能的有效发挥,更关乎科教兴国战略的得失成败。
名分未定:浓厚行政色彩下的科研之路
《商君书·定分》有言:“一兔走,百人逐之,非以兔为可分以为百,由名之未定也。夫卖兔者满市,而盗不敢取,由名分已定也。”虽然任务合同书有着广泛的应用实践,但其并不是《中华人民共和国民法典》合同编中的“有名合同”,其法律属性至今尚不明确。
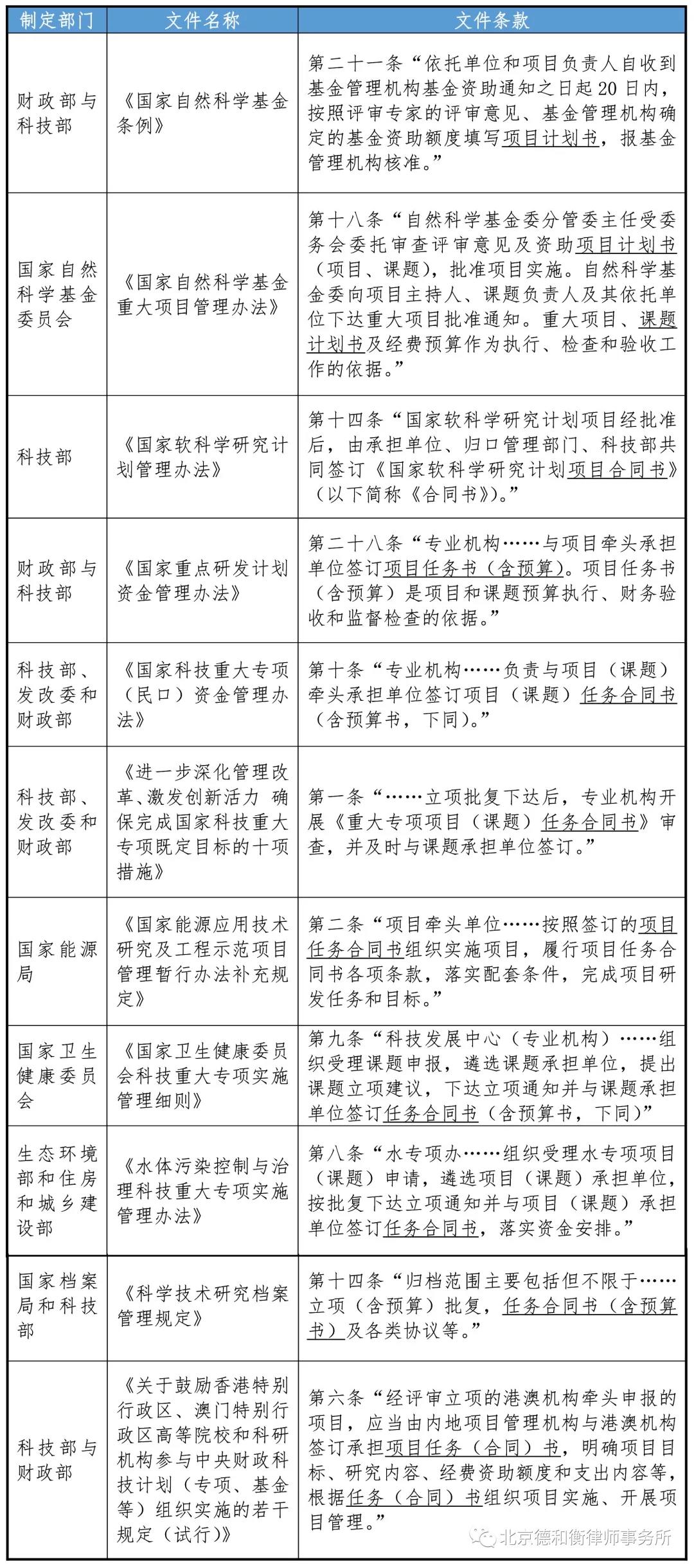
国家课题任务合同书是国家支持和管理科学研究的重要手段,是项目实施和项目验收的关键依据,也是拨付课题经费的核心支撑文件。任务合同书常见于自然科学和社会科学领域,863计划项目任务合同书、973计划项目任务书、国家科技支撑计划项目任务书、国家自然科学基金委员会资助项目计划书、重大专项项目(课题)任务合同书等“明星科研项目”更是广为人知。
在部门规章等规范性文件中,任务合同书的叫法不一,“任务书”“任务(合同)书”“合同书”“项目计划书”“课题计划书”“课题任务书”等都是其表现形态,按照最大习惯和有效区分的原则,本文统称为“任务合同书”,相关表述可见下表:

在长期实践中,课题经费往往全部由国家财政出资,科研工作使用的是“公款”,再者部分规章制度中也明确规定对于骗取、截留、侵占、挪用课题经费等行为,应当依照《财政违法行为处罚处分条例》等规定进行处理,任务合同书一直蒙受着浓厚的行政色彩。最高人民法院行政审判庭主编的《最高人民法院关于审理行政协议案件若干问题的规定理解与适用》亦认为“司法实践中,例如治安担保协议、计划生育合同、招商引资协议、行政和解协议、国有资产承包经营出售或者租赁合同、行政机关委托科研咨询协议等,在性质上一般属于行政协议。”
工业和信息化部产业发展促进中心吴艳(2018)[1]研究认为,现行法律未规定国家科技计划任务(合同)书的性质,鉴于其既具有民事合同的属性,也具有行政合同的属性,在发生争议时,既可以运用民事争议解决机制,也可运用行政争议解决机制,这种可左可右的态度是任务合同书法律属性的真实写照。为最大限度地维护“公款”之利益,在发生争议时,任务合同书的行政属性往往被无限放大,民事属性通常被忽略不计,这也是科研工作者动辄入狱的原因所在。
2020年1月10日,海南省科学技术厅就发布了一份《关于对海南众创投资服务有限公司等单位未按规定退回财政资金的情况通报》,指出使用海南省科技型中小企业技术创新资金的“飞机装配自动钻铆机专用钻头的研制”和“基于LBS智能匹配的020社区生活协同服务移动互联应用”项目未能通过验收,项目承担单位也未按要求退还项目结余经费或不合理的开支,科技厅将通过法律诉讼方式追回款项。随着科技专项和各地科技创新基金的启动和运营,如何追缴财政资金也日益成为值得重点关注的问题,行政诉讼、行政非诉强制执行、民事诉讼还是刑事控告?究竟选择哪一条道路,任务合同书的法律属性属于首当其冲应予明确的问题。
回归本源:技术合同正当时,光明的知识产权之路
正如使用国家资金建设的铁路、桥梁、机场、码头等重大工程,双方签订的建设工程合同属于民事合同,适用民事诉讼或商事仲裁解决纠纷一样,使用国家资金进行的重大课题、项目、计划等科研事项也可以适用民事诉讼或商事仲裁解决,是否使用国家资金并非判定一份合同法律属性的关键所在。
笔者认为,抛开“公款”这一要素,任务合同书应当属于民事合同,而且属于民事合同中的技术合同,因此产生的纠纷可归入知识产权纠纷,理由如下:
第一,从签订主体上来看,国家自然科学基金委员会是科技部主管的事业单位,全国哲学社会科学工作办公室属于中共中央宣传部举办的事业单位,其他作为任务合同书甲方的科技发展中心、水专项办、专业机构等一般也不属于行政机关,不符合行政合同的主体资格要求。
第二,从订立过程来看,任务合同书有一个申报、评审、筛选和淘汰的程序,部分科技专项还需要执行政府采购法或者招投标法的规定,与民事合同订立过程无异。例如原国家海洋局《海洋可再生能源资金项目实施管理细则(暂行)》第十五条就规定:“海洋能资金项目招标工作严格按照《中华人民共和国政府采购法》和《中华人民共和国招标投标法》有关法律制度规定执行。”
第三,从合同内容上看,任务合同书可以包括技术开发、技术咨询和(或)技术服务等内容,《中华人民共和国民法典》第八百四十五条规定“技术合同的内容一般包括项目的名称……与履行合同有关的技术背景资料、可行性论证和技术评价报告、项目任务书和计划书、技术标准、技术规范、原始设计和工艺文件,以及其他技术文档,按照当事人的约定可以作为合同的组成部分。”任务合同书落入技术合同的范畴,可以成为民事合同中技术合同的有效组成部分。
第四,从成果归属上看,借助国家专项资金所形成的发明创造或技术成果,原则上申请专利的权利属于研究开发人员,行政机关或者主管部门并不会主张专利权或者所有权,也不会持有股份或出资份额,反而会鼓励研究开发人员搞产学研和技术示范推广,充分尊重民事合同的意思自治和契约自由。例如,《计算机软件保护条例》(2013年修订)第十二条也规定“由国家机关下达任务开发的软件,著作权的归属与行使由项目任务书或者合同规定;项目任务书或者合同中未作明确规定的,软件著作权由接受任务的法人或者其他组织享有。”唯有技术合同才具备这种广博的“胸怀”。
第五,从司法实践上看,山东省高级人民法院在(2020)鲁民辖终83号案件中认为,技术服务合同是当事人一方以技术知识为对方解决特定技术问题所订立的合同,上述特定技术问题包括需要运用专业技术知识、经验和信息解决的有关改进产品结构、改良工艺流程、提高产品质量、降低产品成本、节约资源能耗、保护资源环境、实现安全操作、提高经济效益和社会效益等专业技术问题,案涉《海洋可再生能源专项资金项目任务合同书》确定的权利义务关系符合技术服务合同的法律特征,本案属于技术服务合同纠纷。
第六,从本质特征上看,国家课题任务合同书约定的任务具有探索性、创造性、风险性和不确定性等特征,与技术合同特别是技术开发合同、技术咨询合同和技术服务合同等特征类似,《民法典》第八百五十八条规定“技术开发合同履行过程中,因出现无法克服的技术困难,致使研究开发失败或者部分失败的,该风险由当事人约定;没有约定或者约定不明确,依据本法第五百一十条的规定仍不能确定的,风险由当事人合理分担。当事人一方发现前款规定的可能致使研究开发失败或者部分失败的情形时,应当及时通知另一方并采取适当措施减少损失;没有及时通知并采取适当措施,致使损失扩大的,应当就扩大的损失承担责任。”根据研究进展和技术可行性,主管机关可以随时终止项目,行使类似行政优益权的合同约定优益权。
第七,从管辖级别上看,《最高人民法院关于审理技术合同纠纷案件适用法律若干问题的解释》第四十三条规定“技术合同纠纷案件一般由中级以上人民法院管辖。”将具有原创性的国家课题任务合同书认定为技术合同,由此产生的纠纷交由中级以上人民法院管辖和审理,符合国家知识产权战略布局,有利于进一步改善科技创新的法治环境,让科研工作者享受高质量的司法服务。
第八,从改革方向上看,虽然根据《国家科技支撑计划专项经费管理办法》第七条规定课题经费的开支范围一般包括设备费、材料费、测试化验加工费、燃料动力费、差旅费、会议费、国际合作与交流费、出版/文献/信息传播/知识产权事务费、劳务费、专家咨询费、管理费等项目,对国家课题经费使用控制非常严格,但《国务院办公厅关于改革完善中央财政科研经费管理的若干意见》(国办发〔2021〕32号)指出,目前的科研经费管理仍然存在项目经费管理刚性偏大、间接费用比例偏低、经费报销难等问题。下一步将在人才类和基础研究类科研项目中推行经费包干制,项目负责人可自主决定项目经费使用;同时还将提高间接费用比例,项目承担单位可将间接费用全部用于绩效支出。这样以来,项目承担者在完成任务合同书约定任务的情况下,便可以放心大胆使用科研经费,不断提高技术和管理水平,控制任务成本,留下“利润”和“绩效”的空间,由浓厚行政色彩下的计划经济时代科研路径转化为自由创新背景下市场经济时代的新科研创新之路,技术合同能够担此重任。
救济路径选择:由魔幻进入现实
在将任务合同书认定为行政协议的情况下,因任务合同书产生的争议往往难以选择有效的救济路径。一方面,根据《中华人民共和国行政诉讼法》第二条的规定,行政诉讼是公民、法人或者其他组织认为行政机关和行政机关工作人员的行政行为侵犯其合法权益,依照本法向人民法院提起的诉讼。行政诉讼只处理“民告官”的纠纷,不处理“官纠民”的麻烦,这就意味着任务合同书中的行政机关或者主管部门不能依据任务合同书对项目承担单位提起行政诉讼,无法通过行政诉讼方式解决问题。另一方面,根据《最高人民法院关于审理行政协议案件若干问题的规定》第二十四条的规定“公民、法人或者其他组织未按照行政协议约定履行义务,经催告后不履行,行政机关可以作出要求其履行协议的书面决定。”在项目承担单位违反任务合同书约定的情况下,行政机关作出行政决定的内容仅限于“要求其履行协议”,行政机关的决定内容受到了严格的限制,又因为大量任务合同书中的主管部门并不属于行政机关,不具有作出行政决定的主体资格,行政决定无法覆盖所有因任务合同书产生的争议。在发生争议或接到线索移送及举报投诉时,主管机关往往容易背离任务合同书的目的和初衷,从使用和管理国有资金违法违规等角度追究科研人员的刑事责任,上演“朝登天子堂,暮坐监舍郎”的天地翻转魔幻剧。
在明确任务合同书为技术合同的情况下,科研人员可以自由支配国家课题拨付的资金,在确保完成任务的情况下,调配成本、费用和绩效比例,无需花费精力钻研科研经费的报销、使用和管理等问题,更无需担心因使用不当而引来牢狱之灾,毕竟其在使用和管理“国有资金”方面并不具有丰富的专业经验。在因任务合同书产生争议时,主管部门完全可以通过民事诉讼或者商事仲裁的方式解决纠纷,通过一审、二审、再审或执行程序维护自身权益。如果经审计或评估认为科研项目在立项和实施过程中存在编造、欺诈、骗取等恶劣行为,则可以合同诈骗罪等罪名追究相关人员的法律责任,认真从事科研创新的人员不会因履行存在瑕疵而遭遇牢狱之灾,对以骗取课题经费为目的的虚假课题项目严惩不贷。如此操作,才更具有可行性。
注释:[1]吴艳,论国家科技计划项目任务(合同)书的法律属性,载于《科学管理研究》[J],2018.12.
作者简介
朱文华
北京德和衡(上海)律师事务所高级联席合伙人
朱文华律师,西安交通大学本硕连读硕士研究生,韩国首尔市立大学交换留学生,曾供职于宝信国际融资租赁有限公司、连云港市赣榆区墩尚镇人民政府(江苏省委选调生项目)等单位。朱文华律师在建设工程、金融保险和公司治理等领域享有盛誉,代表客户及合作伙伴有山东省海洋局(原山东省海洋与渔业厅)、中国建筑一局(集团)有限公司、中铁十四局集团有限公司、华熙生物科技股份有限公司(688363.SH)、山东山水水泥集团有限公司(00691.HK)、南通市港闸区国有资产经营有限公司、如皋市城市产业发展集团有限公司、南通市崇川城市建设投资有限公司、泰康人寿保险有限公司、中英人寿保险有限公司、中华联合财产保险股份有限公司等企业。
手机:13052226787
邮箱:zhuwenhua@deheng.com
