- 刘玲玲:上市公司私募基金股东减持退出相关问题简析
- 作者: 日期:2024-04-12
近年来,我国私募基金行业发展迅速,已成为我国大资管行业不可或缺的重要组成部分。私募基金运作的最后环节之退出环节是私募基金投资的核心诉求所在,而私募基金退出环节的规划与执行中往往面临很多法律疑难问题或合规性风险,现本文作者基于自身认知和执业经验,重点探讨一下私募基金股东如何从上市公司减持退出的若干问题。
一、上市公司股东减持相关规定
经搜集整理相关法律法规,根据发布主体的不同,特将上市公司股东股份减持主要的监管规则汇总如下:

二、上市公司股份减持受限制主体
根据《上市公司股东、董监高减持股份的若干规定》(2017.05.26实施)的相关规定,上市公司控股股东和持股 5%以上股东、董监高减持股份,以及股东减持其持有的公司首次公开发行前发行的股份、上市公司非公开发行的股份,适用本规定。
根据《上海证券交易所上市公司股东及董事、监事、高级管理人员减持股份实施细则》、《深圳证券交易所上市公司股东及董事、监事、高级管理人员减持股份实施细则》第八条、第十条的相关规定,减持限制主体的范围进一步扩大,包括控股股东、实际控制人、董监高及其一致行动人。
综上:若私募基系上市公司控股股东、实际控制人、董监高及其一致行动人、持股5%以上股东、股东减持其持有的公司首次公开发行前发行的股份、上市公司非公开发行的股份的,则该私募基金为上市公司股份减持受限制主体。
三、上市公司股份豁免减持限制的情形
根据《上市公司股东、董监高减持股份的若干规定》的相关规定,大股东(即上市公司控股股东和持股 5%以上股东)减持其通过证券交易所集中竞价交易买入的上市公司股份,不适用本规定。
根据《<上海证券交易所上市公司股东及董事、监事、高级管理人员减持股份实施细则>问题解答(一)》、《深圳证券交易所上市公司股东及董事、监事、高级管理人员减持股份实施细则》有关事项答投资者问(二)》相关规定,优先股不计入公司股份总数,其减持也不适用《实施细则》的规定。
综上:若私募基金以大股东身份通过竞价买入的股票或者是优先股的,其减持不受到限制;如若通过大宗交易或者协议转让买入的股票,则其减持仍应遵循相相关减持规则。
四、私募基金股东的锁定期与减持规定
(一)锁定期规定
1、首发上市(IPO)前取得股权(非突击入股)的锁定期安排
(1)私募基金股东为非控股股东或实际控制人(适用于大多数私募基金股东)
1)拟上市公司有控股股东或实际控制人的情形
根据《中华人民共和国公司法(2018修正)》(第一百四十一条)、《上海证券交易所股票上市规则(2023年8月修订)》(第3.1.9条)、《深圳证券交易所股票上市规则(2023年8月修订)》(第3.1.9条)、《深圳证券交易所创业板股票上市规则(2023年8月修订)》(第2.3.3条)等有关规定,发行人首次公开发行股票前已发行的股份,自发行人股票上市之日起一年内不得转让。
综上:若私募基金在首发上市(IPO)前已取得拟上市公司股权(非突击入股),作为非控股股东或实际控制人,私募基金股东所持股份的锁定期为:自发行人股票上市之日起一年(适用于主板、创业板、科创板)。
2)拟上市公司没有或者难以认定实际控制人的情形
根据《(首发)证券期货法律适用意见第 17 号》关于锁定期安排的规定,为确保发行人股权结构稳定、正常生产经营不因发行人控制权发生变化而受到影响,发行人没有或者难以认定实际控制人的,发行人股东应当按持股比例从高到低依次承诺其所持股份自上市之日起锁定三十六个月,直至锁定股份的总数不低于发行前股份总数的百分之五十一。对于具有一致行动关系的股东,应当合并后计算持股比例再进行排序锁定。
但应当予以锁定的百分之五十一股份范围的股东,符合下列情形之一的,可不适用上述锁定三十六个月的规定:A.员工持股计划;B.持股百分之五以下的股东;C.非发行人第一大股东且符合一定条件的创业投资基金股东,具体条件参照创投基金的监管规定。
综上:若私募基金在首发上市(IPO)前已取得拟上市公司股权(非突击入股),在上市公司没有或者难以认定实际控制人的情况下,私募基金如为持股大于5%的股东或为不符合一定条件的创业投资基金股东,则锁定期有可能为自上市之日起三十六个月(适用于主板、创业板、科创板)。
(2)私募基金股东为控股股东或实际控制人
1)根据《上海证券交易所股票上市规则(2023年8月修订)》(第3.1.10条)、《深圳证券交易所股票上市规则(2023年8月修订)》(第3.1.10条)、《上海证券交易所科创板股票上市规则(2023年8月修订)》(第2.4.4条)、《深圳证券交易所创业板股票上市规则(2023年8月修订)》(第2.3.4条)等有关规定,上市公司控股股东、实际控制人及其一致行动人自发行人股票上市之日起三十六个月内,不转让或者委托他人管理其直接或者间接持有的发行人首发前股份,也不由发行人回购其直接或者间接持有的发行人首发前股份。
综上:若私募基金在首发上市(IPO)前已取得拟上市公司股权(非突击入股),作为控股股东或实际控制人,私募基金股东所持股份的锁定期为:自发行人股票上市之日起三十六个月(适用于主板、创业板、科创板)。
2)根据《北京证券交易所股票上市规则(试行)》(第2.4.2条)之有关规定,上市公司控股股东、实际控制人及其亲属,以及上市前直接持有10%以上股份的股东或虽未直接持有但可实际支配10%以上股份表决权的相关主体,持有或控制的本公司向不特定合格投资者公开发行前的股份,自公开发行并上市之日起12个月内不得转让或委托他人代为管理。
综上:若私募基金在首发上市(IPO)前已取得拟上市公司股权(非突击入股),作为控股股东或实际控制人,私募基金股东所持股份的锁定期为:自发行人股票上市之日起12个月(适用于北交所)。
2、首发上市(IPO)前取得股权(突击入股)的锁定期安排
(1)私募基金在首发上市(IPO)前12个月内新增为股东
根据《监管规则适用指引—关于申请首发上市企业股东信息披露》第三条之规定,发行人提交申请前12个月内新增股东的,应当在招股说明书中充分披露新增股东的基本情况、入股原因、入股价格及定价依据,新股东与发行人其他股东、董事、监事、高级管理人员是否存在关联关系,新股东与本次发行的中介机构及其负责人、高级管理人员、经办人员是否存在关联关系,新增股东是否存在股份代持情形。该类新增股东应当承诺所持新增股份自取得之日起36个月内不得转让。
综上,若私募基金在发行人首发上市(IPO)前12个月内新增为股东(一般为通过增资或股权转让的方式成为新股东),则私募基金股东所持股份的锁定期为:自取得之日起36个月(适用于主板、创业板、科创板)。
(2)私募基金在首发上市(IPO)前6个月内新增为股东
1)通过增资方式成为新股东
根据《(首发)证券期货法律适用意见第 17 号》关于锁定期安排的有关规定,发行人申报前六个月内进行增资扩股的,新增股份的持有人应当承诺新增股份自发行人完成增资扩股工商变更登记手续之日起锁定三十六个月。
综上,若私募基金在发行人提交首发上市(IPO)前6个月内通过增资方式成为股东的,则私募基金股东所持股份的锁定期为:自发行人完成增资扩股工商变更登记手续之日起锁定三十六个月(适用于主板、创业板、科创板)。
2)通过股权转让方式成为新股东
根据《(首发)证券期货法律适用意见第 17 号》关于锁定期安排的有关规定,在申报前六个月内从控股股东或者实际控制人处受让的股份,应当比照控股股东或者实际控制人所持股份进行锁定(发行人控股股东和实际控制人所持股份自发行人股票上市之日起三十六个月内不得转让)。
综上,若私募基金在发行人提交首发上市(IPO)前6个月内新增为股东,且是通过受让控股股东或者实际控制人的股份而成为新股东的,则私募基金股东所持股份的锁定期为:自发行人股票上市之日起三十六个月(适用于主板、创业板、科创板)。
3、通过上市公司定增等非公开发行方式取得股权的锁定期安排
(1)锁定期为6个月的情形(适用于大多数私募基金股东)
根据《上市公司证券发行注册管理办法》(第五十九条)、《北京证券交易所上市公司证券发行注册管理办法》(第四十八条)的相关规定,向特定对象发行的股票,自发行结束之日起六个月内不得转让。
综上,若私募基金通过上市公司定增等非公开发行方式取得上市公司股权,则私募基金股东所持股份的锁定期为:自发行结束之日起六个月(适用于主板、创业板、科创板、北交所)。
(2)锁定期为12个月的情形(仅适用于北交所)
根据《北京证券交易所上市公司证券发行注册管理办法》(第四十八条、第四十四条、第二十八条)的相关规定,上市公司向下列特定对象发行股票的,其认购的股票自发行结束之日起十二个月内不得转让:
A.上市公司的控股股东、实际控制人或者其控制的关联方;
B.参与认购的上市公司前十名股东、董事、监事、高级管理人员及核心员工;
C.通过认购本次发行的股票成为上市公司控股股东或实际控制人的投资者;
D.董事会拟引入的境内外战略投资者。
综上,若私募基金通过上市公司定增等非公开发行方式取得上市公司股权,且属于上述四种情形之一的,则私募基金股东所持股份的锁定期为:自发行结束之日起十二个月内(仅适用于北交所)。
(3)锁定期为18个月的情形
根据《上市公司证券发行注册管理办法》(第五十九条、第五十七条)的相关规定,上市公司向下列特定对象发行股票的,其认购的股票自发行结束之日起十八个月内不得转让:
A.上市公司的控股股东、实际控制人或者其控制的关联人;
B.通过认购本次发行的股票取得上市公司实际控制权的投资者;
C.董事会拟引入的境内外战略投资者。
综上,若私募基金通过上市公司定增等非公开发行方式取得上市公司股权,且属于上述三种情形之一的,则私募基金股东所持股份的锁定期为:自发行结束之日起十八个月内(适用于主板、创业板、科创板)。
(二)减持规定

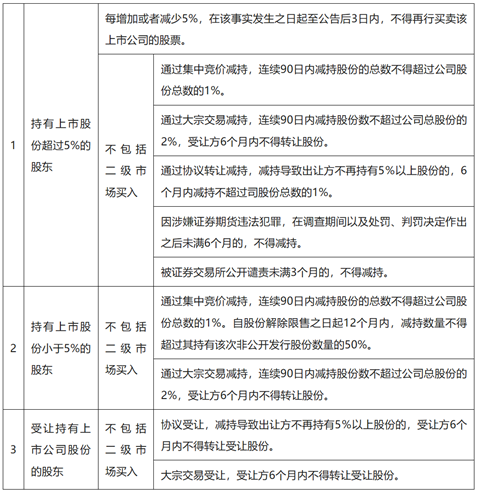
五、私募基金股东减持方式
(一) 集中竞价方式
1、集中竞价指二个以上的买方和二个以上的卖方通过公开竞价形式来确定证券买卖的价格。主要采取集合竞价和连续竞价两种方式。证券交易所每个交易日的开市价格由集合竞价形成,随后进入连续竞价阶段,按照价格优先和时间优先的原则排序,将不断进入的投资者的买卖指令配对竞价成交。交易实行涨跌幅限制,除上市首日证券外,证券的交易价格相对上一交易日收市价格的涨跌幅不得超过10%。
2、集中竞价减持的限制规定
根据《上市公司股东、董监高减持股份的若干规定》的规定,上市公司大股东在 3 个月内通过证券交易所集中竞价交易减持股份的总数,不得超过公司股份总数的 1%。根据《上市公司股东、董事、监事、高级管理人员减持股份实施细则》的规定,大股东减持或者特定股东减持,采取集中竞价交易方式的,在任意连续90日内,减持股份的总数不得超过公司股份总数的1%。
因此,若私募基金采用集中竞价交易方式减持,在3个月或任意连续90日内,减持股份的总数不得超过公司股份总数的1%。
3、集中竞价减持的信息披露
(1)披露主体--减持方(事前、事中、事后披露)
1)事前披露:根据《上海证券交易所上市公司股东及董事、监事、高级管理人员减持股份实施细则》、《深圳证券交易所上市公司股东及董事、监事、高级管理人员减持股份实施细则》第十三条之规定,大股东、董监高通过集中竞价交易减持股份的,应当在首次卖出股份的15个交易日前向本所报告备案减持计划,并予以公告。
2)事中披露:大股东、董监高通过集中竞价交易减持股份每次披露的减持时间区间不得超过6个月,在减持时间区间内,大股东、董监高在减持数量过半或减持时间过半时,应当披露减持进展情况。公司控股股东、实际控制人及其一致行动人减持达到公司股份总数1%的,还应当在该事实发生之日起2个交易日内就该事项作出公告。
3)事后披露:上市公司大股东、董监高减持股份,应当在股份减持计划实施完毕后的二个交易日内予以公告,或者应当在股份减持时间区间届满后的二个交易日内予以公告。
(2)披露主体—受让方(事后披露):
1)根据《上市公司收购管理办法》的相关规定,通过证券交易所的证券交易,投资者及其一致行动人拥有权益的股份达到一个上市公司已发行股份的5%时,应当在该事实发生之日起3日内编制权益变动报告书,向中国证监会、证券交易所提交书面报告,通知该上市公司,并予公告。
2)根据《上市公司收购管理办法》的相关规定,投资者及其一致行动人拥有权益的股份达到一个上市公司已发行股份的5%后,通过证券交易所的证券交易,其拥有权益的股份占该上市公司已发行股份的比例每增加或者减少5%,应当按规定进行报告和公告。
3)根据《上市公司收购管理办法》的相关规定,投资者及其一致行动人拥有权益的股份达到一个上市公司已发行股份的5%后,其拥有权益的股份占该上市公司已发行股份的比例每增加或者减少1%,应当在该事实发生的次日通知该上市公司,并予公告。
4、集中竞价减持受让方的减持限制
通过集中竞价方式受让大股东、特定股东减持股份的,未有持有期限制。
(二)大宗交易方式
1、大宗交易指达到规定的最低限额的证券单笔买卖申报,买卖双方经过协议达成一致并经交易所确定成交的证券交易。大宗交易通常由机构投资者、大型基金、银行、保险公司进行,普通投资者很少参与。其特点在于交易规模大(大宗交易的交易规模通常较大,往往以亿元甚至更高的金额进行交易)、定价灵活(大宗交易通过协商进行,交易双方可以根据自己的需求和利益进行灵活的交易安排)。
2、大宗交易减持的限制规定
根据《上市公司股东、董事、监事、高级管理人员减持股份实施细则》的规定,大股东减持或者特定股东减持,采取大宗交易方式的,在任意连续90日内,减持股份的总数不得超过公司股份总数的2%。受让方在受让后6个月内,不得转让所受让的股份。
因此,若私募基金采用大宗交易方式减持,在任意连续90日内,减持股份的总数不得超过公司股份总数的2%,受让方在受让后6个月内,不得转让所受让的股份。
3、大宗交易减持的信息披露(受让方事后披露)
1)根据《上市公司收购管理办法》的相关规定,通过证券交易所的证券交易,投资者及其一致行动人拥有权益的股份达到一个上市公司已发行股份的5%时,应当在该事实发生之日起3日内编制权益变动报告书,向中国证监会、证券交易所提交书面报告,通知该上市公司,并予公告。
2)根据《上市公司收购管理办法》的相关规定,投资者及其一致行动人拥有权益的股份达到一个上市公司已发行股份的5%后,通过证券交易所的证券交易,其拥有权益的股份占该上市公司已发行股份的比例每增加或者减少5%,应当按规定进行报告和公告。
3)根据《上市公司收购管理办法》的相关规定,投资者及其一致行动人拥有权益的股份达到一个上市公司已发行股份的5%后,其拥有权益的股份占该上市公司已发行股份的比例每增加或者减少1%,应当在该事实发生的次日通知该上市公司,并予公告。
4、大宗交易减持受让方的减持限制
根据《上海证券交易所上市公司股东及董事、监事、高级管理人员减持股份实施细则》【上证发〔2017〕24号】、《深圳证券交易所上市公司股东及董事、监事、高级管理人员减持股份实施细则》第五条之规定,大股东减持或者特定股东减持,采取大宗交易方式的,在任意连续90日内,减持股份的总数不得超过公司股份总数的2%。受让方在受让后6个月内,不得转让所受让的股份。
(三)协议转让方式
1、协议转让指买卖各方依据事先达成的转让协议,向股份上市所在证券交易所审核,在证券登记机构办理股份转让过户手续。其特点在于可以在短时间内完成大额股份的转移,能够快速缓解上市公司股东减持需求。不同于集中竞价和大宗交易,协议转让不需要通过券商系统直接买卖,而是依赖于签订的协议来完成。这就决定了协议转让的交易方式更加灵活,转让双方可以自行协商转让价格及支付时间,并且可以在一定程度上降低二级市场价格波动带来的不确定影响。
2、协议转让减持的限制规定
根据《上市公司股东、董事、监事、高级管理人员减持股份实施细则》的规定,大股东减持或者特定股东减持,采取协议转让方式的,单个受让方的受让比例不得低于公司股份总数的5%,转让价格下限比照大宗交易的规定执行,法律、行政法规、部门规章、规范性文件及本所业务规则另有规定的除外。大股东减持采取协议转让方式,减持后不再具有大股东身份的,出让方、受让方在6个月内应当遵守本细则第四条第一款减持比例的规定,并应当依照本细则第十三条、第十四条、第十五条的规定分别履行信息披露义务。股东通过协议转让方式减持特定股份后,受让方在6个月内减持所受让股份的,出让方、受让方应当遵守本细则第四条第一款减持比例的规定。
因此,若私募基金采用协议转让方式减持,单个受让方的受让比例不得低于公司股份总数的5%;减持后不再具有大股东身份的,出让方、受让方在6个月内应当遵守减持比例的规定;减持后受让方在6个月内减持所受让股份的,出让方、受让方应当遵守减持比例的规定。
3、协议转让减持的信息披露
根据《上海证券交易所上市公司股东及董事、监事、高级管理人员减持股份实施细则》、《深圳证券交易所上市公司股东及董事、监事、高级管理人员减持股份实施细则》第六条规定,大股东减持采取协议转让方式,减持后不再具有大股东身份的,出让方、受让方在6个月内应当遵守本细则第四条第一款减持比例的规定,并应当依照实施细则第十三条、第十四条、第十五条的规定分别履行信息披露义务。具体事前、事中、事后披露方式参照集中竞价减持方式的披露事宜。
4、协议转让减持受让方的减持限制
根据《上海证券交易所上市公司股东及董事、监事、高级管理人员减持股份实施细则》【上证发〔2017〕24号】、《深圳证券交易所上市公司股东及董事、监事、高级管理人员减持股份实施细则》第六条之规定,大股东减持采取协议转让方式,减持后不再具有大股东身份的,出让方、受让方在6个月内应当遵守实施细则第四条第一款关于减持比例的规定,股东通过协议转让方式减持特定股份后,受让方在6个月内减持所受让股份的,出让方、受让方应当遵守实施细则第四条第一款关于减持比例的规定。
六、私募基金股东减持的特殊规定(创投基金减持)
为了贯彻落实《国务院关于促进创业投资持续健康发展的若干意见》要求,对于专注于长期投资和价值投资的创业投资基金在减持其持有的上市公司首次公开发行前的股份时,享受政策优惠事项如下:
1、优惠政策(投资期限超5年,减持比例不受限制)
根据《上市公司创业投资基金股东减持股份的特别规定(2020)》的规定,在中国基金业协会备案的创业投资基金,其所投资符合条件的企业上市后,通过证券交易所集中竞价交易减持其持有的发行人首次公开发行前发行的股份,适用下列比例限制:
·截至发行人首次公开发行上市日,投资期限不满36个月的,在3个月内减持股份的总数不得超过公司股份总数的1%;
·截至发行人首次公开发行上市日,投资期限在36个月以上但不满
48个月的,在2个月内减持股份的总数不得超过公司股份总数的1%;
·截至发行人首次公开发行上市日,投资期限在48个月以上但不满60个月的,在1个月内减持股份的总数不得超过公司股份总数的1%;
·截至发行人首次公开发行上市日,投资期限在60个月以上的,减持股份总数不再受比例限制。
投资期限自创业投资基金投资该首次公开发行企业金额累计达到300万元之日或者投资金额累计达到投资该首次公开发行企业总投资额50%之日开始计算。
因此,私募基金若是创业投资基金,投资期限在60个月以上的,减持股份总数将不再受比例限制。
2、适用范围
根据《上市公司创业投资基金股东减持股份的特别规定(2020)》的规定,创业投资基金所投资企业满足下列条件的,可享受上述反向挂钩优惠政策:
·首次接受投资时,企业成立不满60个月。
·首次接受投资时,企业职工人数不超过500人,根据会计事务所审计的年度合并会计报表,年销售额不超过2亿元、资产总额不超过2亿元
·截至发行申请材料受理日,企业依据《高新技术企业认定管理办法》(国科发火〔2016〕32号)已取得高新技术企业证书。
3、减持规定
(1)减持范围:根据《上市公司创业投资基金股东减持股份的特别规定(2020)》第二条、第四条之规定,创业投资基金股东减持享受上述反向挂钩优惠政策的减持范围仅为其持有的发行人首次公开发行前发行的股份,
(2)减持方式、信息披露方式:参照本文“五、私募基金股东减持方式”相关表述。
七、私募基金股东禁止减持的情形
(一)私募基金股东身份禁止减持的情形
1、禁止股东短线交易:根据《中华人民共和国证券法(2019修订)》的相关规定,市公司、股票在国务院批准的其他全国性证券交易场所交易的公司持有百分之五以上股份的股东持有的该公司的股票或者其他具有股权性质的证券在买入后六个月内卖出,或者在卖出后六个月内又买入,由此所得收益归该公司所有。
2、涉嫌违规违法大股东禁止减持:根据《上市公司股东、董监高减持股份的若干规定》的相关规定,涉嫌违规违法的上市公司大股东不得减持股份,包括上市公司或者大股东因涉嫌证券期货违法犯罪,在被中国证监会立案调查或者被司法机关立案侦查期间,以及在行政处罚决定、刑事判决作出之后未满6个月的;大股东因违反证券交易所规则,被证券交易所公开谴责未满 3 个月的;中国证监会规定的其他情形。
(二)私募基金管理人派员担任上市公司董监高后的禁止减持情形
出于对被投企业的控制考虑,私募基金管理人往往会派出员工担任上市公司董监高,同时可能会持有上市公司股份,该类人员禁止减持的情形如下:
1、所持有的公司股份自公司股票上市交易之日起一年内不得转让。
2、所持有的公司股份在离职后半年内不得转让。
3、上市时未盈利的,自公司股票上市之日起3个完整会计年度内,不得减持首发前股份;在前述期间内离职的,应当继续遵守本款规定。公司实现盈利后,可以自当年年度报告披露后次日起减持首发前股份(科创板、创业板)。
4、涉嫌违规违法后的禁止减持。
5、涉及欺诈发行或重大信息披露违法的禁止减持。
6、禁止短线交易,持有的该公司的股票或者其他具有股权性质的证券在买入后六个月内卖出,或者在卖出后六个月内又买入,由此所得收益归该公司所有。
7、承诺一定期限内不转让并在该期限内的,不得转让。
8、敏感期不得买卖本公司股票:上市公司年度报告、半年度报告公告前三十日内;上市公司季度报告、业绩预告、业绩快报公告前十日内;自可能对本公司证券及其衍生品种交易价格产生较大影响的重大事件发生之日或在决策过程中,至依法披露之日内;证券交易所规定的其他期间。
八、违规减持案例
(一)上海某资产管理中心(有限合伙)【以下简称“上海某合伙企业”】违规减持至5%未停止交易案例
根据《上市公司信息披露管理办法》(证监会令第182号)第十三条之规定,通过证券交易所的证券交易,投资者及其一致行动人拥有权益的股份达到一个上市公司已发行股份的5%时,应当在该事实发生之日起3日内编制权益变动报告书,向中国证监会、证券交易所提交书面报告,通知该上市公司,并予公告;在上述期限内,不得再行买卖该上市公司的股票,但中国证监会规定的情形除外。
上海某合伙企业作为管理人的玖鹏基金曾为东易日盛5%以上股东,2022年07月25日,玖鹏基金通过大宗交易减持的方式将其持有东易日盛股份比例由5.99%下降至3.99%,其在持有东易日盛股份比例下降至5%时,未按规定停止交易。
根据《上市公司收购管理办法》第七十五条之规定,中国证监会北京监管局现对上海某合伙企业采取出具警示函的行政监管措施。
(二)天津某股权投资基金合伙企业(有限合伙)【以下简称“天津某合伙企业”】减持累计达到1%未及时告知案例
根据《上市公司信息披露管理办法》(证监会令第182号)第三十九条和《上市公司收购管理办法》(证监会令第166号)第十三条第三款之规定,投资者及其一致行动人拥有权益的股份达到一个上市公司已发行股份的5%后,其拥有权益的股份占该上市公司已发行股份的比例每增加或者减少1%,应当在该事实发生的次日通知该上市公司,并予公告。
天津某合伙企业为卓锦股份持股5%以上股份的股东。2023年11月27日,天津某合伙企业通过大宗交易减持卓锦股份股票累计达到1%,未及时告知卓锦股份,导致卓锦股份迟至2023年12月07日才披露《关于5%以上股东权益超过1%的提示性公告》,构成信息披露不及时。
根据《上市公司信息披露管理办法》第五十二条和《上市公司收购管理办法》第七十五条之规定,中国证监会浙江监管局对天津某合伙企业采取了出具警示函的监督管理措施,并记入证券期货市场诚信档案。
九、结语
私募基金运作的退出环节是私募基金投资的核心诉求所在,私募基金为顺利实现退出的目标,不仅要熟悉上市公司股东减持所需要遵守的限售和减持的规范性事项,还应当与上市公司、监管部门及时做好沟通,加强减持合规管理,避免触及减持红线。
作者简介
刘玲玲
高级联席合伙人
擅长领域:私募基金、投资尽调,金融、不良资产,财富管理,公司常年法律顾问,并购重组,重大诉讼(仲裁)、争议解决等。
手机:13810360175
邮箱:liulingling@deheheng.com
