- 房立棠、张淼晶、丁伟:全面注册制科创板IPO研发人员符合科创属性审核关注要点
- 作者: 日期:2024-03-20
一、引言
为了落实党中央、国务院关于全面实行股票发行注册制的决策部署,进一步压实发行人、上市公司的信息披露主体责任和中介机构的“看门人”责任,根据全面实行注册制制度规则,上海证券交易所(以下简称“上交所”)于2023年3月18日颁布《上海证券交易所发行上市审核业务指南第4号——常见问题的信息披露和核查要求自查表》(上交所于2021年4月16日发布的《上海证券交易所科创板发行上市审核业务指南第2号——常见问题的信息披露和核查要求自查表》同时废止),对拟申报科创板的公司从板块定位、国家产业政策、研发人员、研发投入、发明专利、营业收入等方面进一步提出了新要求。本文将结合最新的相关审核案例,从“研发人员”入手,分析科创板对研发人员的新要求。
二、相关规则
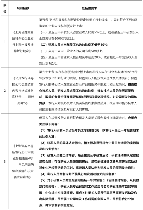
科创板研发人员要求主要体现在《上海证券交易所科创板企业发行上市申报及推荐暂行规定》《公开发行证券的公司信息披露内容与格式准则第57号——招股说明书》《上海证券交易所发行上市审核业务指南第4号——常见问题的信息披露和核查要求自查表》等相关规则中,具体内容如下表所示:

三、审核案例中研发人员关注问题
IPO审核过程中,对“研发人员”关注的常见代表性问题如下表所示:

四、重点案例解析
(一)海创光电
关于研发人员和研发费用之问题(3):不同研发部门的工作职责,研发人员的认定标准、具体工作职责,研发人员与研发部门的对应关系,是否存在研发人员从事非研发活动或非研发人员参与研发的情况;报告期各期研发人员占比,研发人员新增、减少的情况及原因,研发人员变动的程序及相关内控制度;员工从非研发岗位调岗至研发部门的时间、原因及合理性,转岗前后所从事的具体职能,是否具备相匹配的背景和能力,是否存在年末调岗的情况。
反馈回复:
1、不同研发部门的工作职责,研发人员与研发部门的对应关系
公司研发职能部门包括母公司海创光电研发部、工程研发部及子公司深圳海创研发部,截至 2023 年 6 月 30 日公司各研发职能部门及研发人员情况如下:

2、研发人员的认定标准、具体工作职责,是否存在研发人员从事非研发活动或非研发人员参与研发的情况
(1)专职研发人员:专门从事研发活动且隶属于研发职能部门的人员,母公司海创光电研发人员均属于此类;
(2)兼职研发人员:研发活动工时不低于考勤工时 50%且隶属于研发职能部门的人员,子公司深圳海创研发人员均属于此类。
研发人员的具体工作主要受岗位职务影响。截至 2023 年 6 月 30 日,公司研发主要岗位职务工作职责及人员数量情况如下:......
(3)是否存在研发人员从事非研发活动或非研发人员参与研发的情况
报告期内深圳海创研发需求相对较少,深圳海创研发部人员根据实际研发需求参与研发工作,在没有研发需求时参与非研发工作,相关人员根据实际工作情况登记工时,在研发工作时长不低于考勤时长50%时认定为研发人员。同时,深圳海创存在借用生产人员等参与研发活动的情形。因此,深圳海创存在研发人员从事非研发活动和非研发人员参与研发的情形。
3、报告期各期研发人员占比,研发人员新增、减少的情况及原因,研发人员变动的程序及相关内控制度。
报告期公司存在研发人员公司内部调入、调出的情况,主要受研发项目需求及人员转产影响,调出人数与调入人数相当,不存在通过内部调动拼凑研发人员数量的情形。
2022 年公司研发人员数量变动主要原因与报告期一致,增加主要系新员工入职,减少主要系员工离职,亦存在内部调动情况,净调入仅 1 人, 不存在通过内部调动拼凑研发人员指标的情形。
公司专职研发人员调动的程序为:相关人员经跨部门审核满足调动后岗位要求的,进行内部调动补缺,经调出、调入部门主管审批及行政人事部确认后生效。研发人员的入职、离职按照正常员工入职、离职程序进行。公司制定了《研发人员管理制度》对研发人员变动程序进行规范,报告期研发人员变动均符合公司制度规定。
4、员工从非研发岗位调岗至研发部门的时间、原因及合理性,转岗前后所从事的具体职能,是否具备相匹配的背景和能力,是否存在年末调岗的情况......;由前述调岗人员具体情况可知, 报告期内公司自非研发岗位调岗至研发部门的员工共计 54 位员工(含 4 位结束产假返岗人员) ,其中 2 位员工 2021 年 12月调入, 1 位 2022 年 12 月调入, 1 位 2023 年 6 月调入,均系根据研发项目需求进行调动,不存在年底大规模调入而虚增研发人员的情形。
报告期内公司内部从非研发岗位调入研发部门从事研发工作的均是公司内部研发需求所致。当公司产生研发岗位需求缺口时,优先自内部遴选具备胜任能力的员工担任,根据具体研发岗位需求遴选具备相应的知识、技能背景及操作能力的员工。同时,报告期内公司员工从研发岗位调至非研发岗位的共计 52 位(主要调往生产部门,以工艺员为主,调离研发岗原因主要系已完成其研发任务转生产及指导生产),与调入员工数量相当。研发岗位与非研发岗位之间的调动主要系因公司经营需求产生的正常调动,不存在通过内部调动虚增研发人员的情形。
5、结合研发人员的专业背景和工作经历,说明存在专业背景和工作经历与发行人研发活动不一致的研发人员的具体情况,相关人员的工作内容,认定为研发人员的依据和合理性......
公司认定研发人员的标准是该员工是否从事研发工作,公司根据相关员工从事研发工作的实际情况认定其为研发人员。认定依据主要根据该员工所在的职能部门、研发工时记录及工作日志等资料。
综上所述,专业背景和工作经历与研发活动不一致的员工均担任研发工艺员职务,从事基础研发工作,具备岗位所需的技能。公司依据相关人员从事研发工作的实际情况认定其为研发人员,具备合理性。
(二)益诺思
关于研发人员与研发费用之问题(3):研发人员数量计算过程、标准和依据,董事和高级管理人员认定为研发人员的情况,所认定的研发人员是否主要从事研发活动以及依据,公司研发人员计算方法和标准是否符合行业惯例;
反馈回复:
1、研发人员数量计算过程、标准和依据
发行人研发活动包括自主研发和受托研发中进行新技术和新方法开发、验证或完善的业务环节。依据该研发活动范围,发行人按照当年度参与上述研发活动的研发工时比例占总工时比例大于 50%的标准认定研发人员......
2、董事和高级管理人员认定为研发人员的情况
高级管理人员中常艳、李华、邱云良、 JIAQINYAO(姚加钦) 4 人具备丰富的科研管理经验,在发行人日常运营中主要从事研发活动及管理活动。上述高级管理人员在公司日常研发活动中主要工作重点在研发方向的决策、研发内容的科学指导上,较少直接参与到特定研发项目中。2022 年,由于上述人员研发工时占当年总工时比例未超过 50%,不认定为研发人员。
3、所认定的研发人员是否主要从事研发活动以及依据
发行人研发活动分自主研发和受托研发中进行新技术和新方法开发、验证或完善的环节两部分,隶属技术创新中心的专职研发人员主要负责自主研发项目,其他业务部门的研发技术人员兼职从事生产和研发,但无论是专职研发人员或是兼职研发人员,公司统一将其中研发工时比例大于 50%以上的人员认定为研发人员。从当年从事研发活动的工时时间占比来看,认定的研发人员均主要从事研发活动。
4、研发人员计算方法和标准是否符合行业惯例
发行人研发技术人员范围与同行业可比公司保持一致,结合行业和自身研发活动的特性,在此基础上,确定研发人员时,发行人亦参考了近年来科创板上市公司按照研发工时比例大于50%为标准认定的案例,符合行业惯例。
关于研发人员与研发费用之问题(4):研发工时记录是否系原始记录、是否存在后补情形,发行人与研发工时、研发人员认定相关的内控措施及执行情况;
反馈回复:
1、研发工时记录均系原始记录、不存在后补情形
2019 年至 2022 年,公司工时报工从线下到线上经历三个阶段:2019 年公司工时报工是线下阶段,由人事部门负责统计员工考勤记录,由员工所属部门负责统计试验报工记录,部门负责人审核后递交给人事部门复核及汇总,最终由财务部门按照工时汇总表及工资表进行人工成本的分摊与归集;2020 年公司开始线上、线下并行报工模式,后期逐步过渡到全部 OA 线上报工;2021 年 PM 项目管理软件上线,将原 OA 报工转变为 PM 项目管理软件报工,至此实现了生产。综上,公司研发工时均有原始记录,经过复核程序,相关记录完整可靠,不存在后补情形。
2、发行人与研发工时、研发人员认定相关的内控措施及执行情况
公司研发工时包括自主研发项目工时和受托研发项目中进行新技术和新方法开发、 验证或完善的环节工时。研发人员基于上述研发工时占比情况计算后认定,因此公司研发人员认定与研发工时认定相关的内控制度具备一致性。
发行人建立了《项目管理制度》(包括自主研发和受托研发项目),对自主研发和受托研发活动均采取项目管理制。公司自项目立项环节开始,根据自主研发项目号/受托研发项目试验号分开管理,并采用独立的业务审批及实施流程。
公司研发技术人员均需要遵循《报工管理细则》的规定,按照项目(试验)号真实记录报工情况,保证研发工时统计的完整准确。
关于研发人员与研发费用之问题(5):结合以上问题,公司研发人员占比是否持续符合科创属性相关要求。
反馈回复:
结合以上问题,公司研发人员占比是否持续符合科创属性相关要求2022 年,发行人研发工时占比>50%人数为 188 人,占总员工人数的比例为16.79%,符合科创属性相关要求。未来,随着发行人技术创新中心机制的进一步成熟和专职研发人员的不断增加,发行人将进一步强化对研发活动的投入和聚焦,实现长期可持续的高速发展。发行人研发人员占比也将持续符合科创属性相关要求。
(三)誉辰智能
关于研发人员问题:
研发人员的认定标准及招聘标准,各研发人员胜任能力情况、具体职能、工作内容、工作年限、专业背景、参与的研发项目及取得成果情况,是否存在将从事生产工作或其他与研发无关工作的人员分类为研发人员的情形。
反馈回复:
1、研发人员的认定标准及招聘标准
(1)研发人员的认定标准
公司研发人员包括研发部门参与研发工作的相关人员,具体包括研发一部、研发二部、研发三部、研发四部、工程工艺部和软件部。研发一部至研发四部为产品开发部门,根据设备开发的重点不同,负责新产品的开发与设计;工程工艺部主要负责工程设计规范以及标准化、模块化设计;软件部负责设备相关软件的开发与适配。公司对研发人员的划分主要依据员工所属部门和承担的具体工作内容进行。
(2)研发人员的招聘标准
按职位划分,公司的研发人员可以分为机械工程师、 电控工程师、软件工程师、IPR 工程师、研发助理、项目(副)经理、项目总监,其各自的招聘标准如下:......
2、各研发人员胜任能力情况、具体职能、工作内容、工作年限、专业背景、参与的研发项目及取得成果情况......;
如上表所示,公司的研发人员, 均具备公司研发工作所需的专业背景和专业要求,机电软类和计算机专业合计占比超过 77%,机械工程、电控工程、软件工程为公司的研发工作最重要的内容。上述人员在设备制造类企业拥有项目开发经验,其知识储备和工作经验与其研发岗位任职资格的要求相匹配,具备岗位胜任能力。......
3、是否存在将从事生产工作或其他与研发无关工作的人员分类为研发人员的情形
公司研发人员的认定标准系根据员工所属部门及具体工作职责作为研发人员的划分标准,将直接参与各研发项目的人员以及研发部门管理人员认定为研发人员。公司设置不同部门负责公司新产品、新工艺的开发、试制验证、软件开发与测试等工作,各研发岗位人员职能定位明确,研发中心人员专业背景覆盖机电软类、计算机类、数控、测控类、自动化、其他工程等,多学科融合的人员配备能够满足公司不同核心技术的研发需要,对公司研发项目提供多样化专业人才的支持。公司研发中心人员均全职从事研发工作,和其他部门人员划分标准明确,不存在将从事生产工作或其他与研发无关工作的人员分类为研发人员的情形。
五、论述结论总结
根据《上海证券交易所发行上市审核业务指南第4号——常见问题的信息披露和核查要求自查表》的核查要求,结合相关案例,拟申报科创板的发行人需通过各种论述及证明材料,论述出对研发人员符合科创属性的结论才能够符合监管部门的审核要求。具体结论内容如下表所述:

六、小结
目前,受A股股价等因素的影响,IPO的整体审核标准整体趋严。而登陆科创板的公司,因业绩表现不佳、频繁爆出财务造假等事项的影响,审核要求的严格程度更是“青出于蓝而胜于蓝”,在目前的审核形式下,登陆科创板可谓是“难于上青天”。研发人员符合科创属性作为审核过程中的重点关注内容,拟登陆科创板的发行人应当结合相关规则的要求,根据中介机构的建议,及时整改规范,避免因研发人员不规范等情形导致科创板IPO出现实质性障碍。
作者简介
房立棠
高级权益合伙人
房立棠律师,北京德和衡律师事务所高级权益合伙人、证券与资本市场业务创始人、北京德和衡律师事务所常务副主任,兼任北京市律师协会证券法律专业委员会委员、中泰证券有限公司投资银行业务内核委员、青岛市上市公司协会首任监事长,以及多个私募股权基金的投资决策委员。房立棠律师带领的证券团队,先后为数百家企业的境内境外上市、改制、并购、重组、配股、公开增发、定向增发、可转换债券、企业债、短期融资券、股权私募、法人治理结构设计、股权激励机制设计、财务顾问等项目提供了卓有成效的服务,其团队的业务能力得到业界的广泛赞誉。
手机:13606427800
邮箱:fanglitang@deheheng.com
张淼晶
高级联席合伙人
张淼晶律师,拥有法律硕士(法学)学位、证券从业资格、基金从业资格,现为北京德和衡律师事务所高级联席合伙人、证券业中心秘书长、德和衡半导体分院秘书长。张淼晶律师擅长各类资本市场典型业务,具备各项资本市场业务丰富的成功经验,先后为数十家上市公司以及非上市公司的 IPO、投融资以及并购重组项目提供全程卓有成效的法律服务 ,助力客户开展有效的资本运作。
手机:13255558930
邮箱:zhangmiaojing@deheheng.com
丁伟
联席合伙人
丁伟律师,拥有法律硕士(法学)学位、证券从业资格,现为北京德和衡律师事务所联席合伙人、青岛律师协会证券委员会委员。丁伟律师擅长各类资本市场典型业务,具备各项资本市场业务丰富的成功经验,先后为数十家上市公司以及非上市公司的IPO、投融资以及并购重组项目提供全程卓有成效的法律服务,助力客户开展有效的资本运作。
手机:18366230110
邮箱:dingwei@deheheng.com
