- 杨光明、徐向东:虚假诉讼的认定与深度解析
- 作者: 日期:2024-01-29
一、虚假诉讼概述
所谓虚假诉讼,是指形式上的诉讼一方当事人或共谋的双方当事人通过虚构实际并不存在的实体争议(包括双方之间根本不存在实体法律关系以及虽存在实体法律关系,但并不存在争议两种情形),意图借助法院对该诉讼的判决达到损害诉讼外第三人权利或权益的诉讼。
通说认为,我国法律关于虚假诉讼的正式规定始于2012年修正的《中华人民共和国民事诉讼法》第一百一十二条,具体规定为:“当事人之间恶意串通,企图通过诉讼、调解等方式侵害他人合法权益的,人民法院应当驳回其请求,并根据情节轻重予以罚款、拘留;构成犯罪的,依法追究刑事责任。”按照该条规定,虚假诉讼行为仅限于双方或多方当事人恶意串通的情形,其时我国司法工作者和学者们也大多认为需要由双方当事人串通获得虚假诉权方能构成虚假诉讼。后来随着司法实践的深化,人们对虚假诉讼的认知愈发全面深刻。2021年3月4日发布的最高人民法院、最高人民检察院、公安部、司法部《关于进一步加强虚假诉讼犯罪惩治工作的意见》第2条规定:“本意见所称虚假诉讼犯罪,是指行为人单独或者与他人恶意串通,采取伪造证据、虚假陈述等手段,捏造民事案件基本事实,虚构民事纠纷,向人民法院提起民事诉讼,妨害司法秩序或者严重侵害他人合法权益,依照法律应当受刑罚处罚的行为。”同年2021年11月11日最高人民法院发布的《关于在民事诉讼中防范与惩治虚假诉讼工作指引(一)》(以下简称工作指引)详细分别列举了双方串通型及单方虚构型虚假诉讼的主要情形。在2023年对《民事诉讼法》的修正中,新增的第一百一十五条第二款正式通过立法的方式明确单方欺骗型虚假诉讼,在立法与司法、民事诉讼法与刑事领域关于虚假诉讼罪的有关规则之间实现了有效衔接。

另外,尽管本次修订后的《民事诉讼法》中虚假诉讼主体依旧仅限于当事人,但根据2021年11月4日发布的最高法院《关于深入开展虚假诉讼整治工作的意见》第2条,诉讼代理人、证人、鉴定人、公证人等诉讼参与人与他人串通,共同实施虚假诉讼的,同样属于虚假诉讼行为人。如在安徽常青建设集团有限公司与被申请人范红菊等九人的九起民间借贷纠纷案件中,律师焦某就在案外真正债务人范厚传安排下担任范红菊等九人的委托诉讼代理人,接受范厚传支付的律师费用、诉讼费用,与范厚传存在恶意串通,并实际参与了上述九起虚假诉讼,误导原审法院以及范红菊等人认为安徽常青建设集团(以下简称常青集团公司)有限公司才是真正的债务人,最终被安徽高院处以20000元的罚款。
二、虚假诉讼的认定
(一)虚假诉讼的构成要件
首先,在主观方面,虚假诉讼行为人应该具有通过虚构案件事实借助司法程序损害国家利益、社会公共利益或其他人合法权益的恶意,这是单方欺骗型虚假陈述与举证不能最主要的区别。举证不能者并无虚构事实的故意,只是囿于客观障碍无法证明其主张。另外,还有一些原告人虽然在客观上提起了基于虚构法律事实的诉讼,但他们本身也是出于认知局限性或是被人误导,因此对事实产生了错误认知,甚至对自己提出的虚构事实深信不疑。例如上文所述的常青集团公司民间借贷案中,九位债权人就是受债务人范传厚出具的虚假借据和指派的代理律师误导,误以为常青集团公司才是真正的债务人,并基于此虚假事实向常青集团公司提起了民间借贷案件。但由于这九位债务人在主观上只是想维护自己的真实债权,并无借助司法程序损害常青集团公司的主观恶意,因此未在审判监督程序中被认定为虚假诉讼行为人。
其次,虚假诉讼行为人在客观方面捏造民事案件基本事实,虚构民事纠纷,其本质上是通过虚构诉讼标的或捏造当事人适格性以谋求虚假诉权。民间借贷案常见虚构诉讼标的情形,例如最高法指导案例68号上海欧宝生物科技有限公司诉辽宁特莱维置业发展有限公司企业借贷纠纷案中,欧宝公司与特莱维公司就企图通过虚构债权提起诉讼进行保护性查封以阻止其他债权人对特莱维公司的财产受偿,实质上是试图通过虚构诉的利益借助司法程序侵害其他债权人的合法权益,因此该案被最高院驳回上诉,案涉双方被各处以50万人民币的罚款。常青集团公司民间借贷案中的虚假诉讼行为则主要体现在对当事人适格性的捏造,九位债权人的确各自享有一笔未被偿还的债权,但在范厚传的误导下这些债权人向不适格的常青集团公司提起了诉讼。
(二)实务中认定虚假诉讼的路径
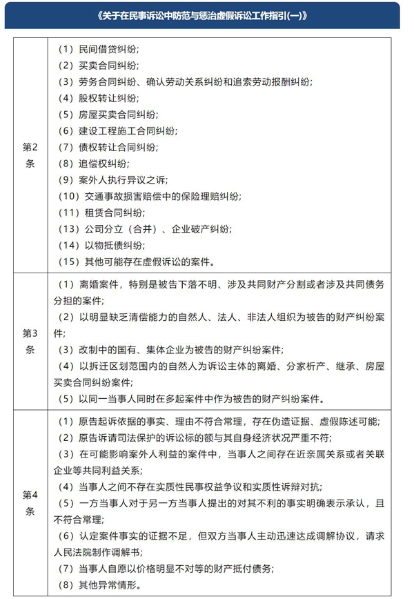
《关于在民事诉讼中防范与惩治虚假诉讼工作指引(一)》详细载明了在司法实务中认定虚假诉讼的方式。虚假诉讼通常具有高度隐蔽性,因此该《工作指引》根据法院审理案件的逻辑顺序给出了由表及里三个层次,法官应当从案件表象出发逐层递进实体审查案件情况,最终穿透起诉人或上诉人主张的案件表象,判断其是否恶意虚构民事法律事实。
第一个层次为案由,《工作指引》第2条列出了十五类人民法院在审理时应重点甄别是否存在虚假诉讼的案件案由,包括民间借贷纠纷、买卖合同纠纷、股权转让纠纷等。
第二个层次为典型案件类型,《工作指引》第3条列出了“离婚案件,特别是被告下落不明、涉及共同财产分割或者涉及共同债务分担的案件”等五类案件。这些案由和案件类型是人民法院基于过往的审判情况总结出虚假诉讼的高发领域。,人民法院在收到这些起诉和了解案件事实时,可以初步建立对诉讼标的和当事人适格性是否真实的判断。
第三个层次为具体案情中的异常之处,《工作指引》第4条归集了7点案件中违背常识常情常理之处,要求法官通过借助基础逻辑和一般性经验法则仔细识别原告主张与表现的异常之处,以打开认定原告恶意虚构事实的缺口。这些一般性经验法则具体包括自然规律、商业交易习惯或日常生活经验等。如在(2022)沪01民终7398号案件中,法官即是依据日常生活经验,发现了原告主张与证据间有违常理常情之处:①乙公司出借的款项中有两笔金额精确到分值;②对同一时期显示转帐用途为“借款”的五笔钱款,乙公司仅抽取了其中三笔金额为整数的钱款主张借款,对金额精确到分值的两笔钱款未予主张;③乙公司在其主张的出借日后不久又以“还款”“往来款”为由向丙公司转账上千万元;④上千万元的借款,数年间无催讨证据。在庭审中法官不断围绕这些疑点开示疑问和公开心证,确保诉讼参与人拥有反驳和解释的机会。然而,在法庭明确要求原告法定代表人亲自到庭的情况下,法定代表人却无正当理由拒绝到庭。在庭审中,对于原告主张与证据之间存在的明显矛盾和不合常理之处,法官均进行了深入的询问并给予原告澄清的机会。然而,原告方的回答却让人难以信服,要么回答“代理人也不清楚(借款金额为何精确到分值)”,要么表示“(不主张另两笔借款)因为其他的款项已经还过了”,但却未能提供任何还款证据,要么干脆表示无法回答。最后由于原告方无法排除认定其构成虚假诉讼的可能,法院认为对于原告恶意虚构事实捏造纠纷的认定已经达到了排除合理怀疑的证明标准,最终得出了唯一结论,即原告构成单方虚构事实型虚假诉讼。

三、虚假诉讼法律后果
(一)民事程序后果
《浙江省高级人民法院关于进一步防范和打击虚假诉讼有关问题的解答》详细阐述了人民法院应当如何在民事诉讼程序上处理虚假诉讼案件,具有较强的可参照性:
1.在立案阶段,若法院经过审查确认案件存在虚假诉讼行为,由于该案件的法律事实基础或当事人适格性系由虚假诉讼行为人捏造,与《民事诉讼法》第一百二十二条所规定的起诉条件相悖。因此法院应当遵循《民事诉讼法》第一百二十六条的规定,裁定不予受理。
2.在审理过程中,若法院经过审查确认案件存在虚假诉讼行为,原告提出撤诉申请的或当事人自愿以调解方式结案的,如法院准许此类撤诉申请或调解结案,当事人可以基于同样的虚假法律事实再次起诉,因此法院应根据《中华人民共和国民事诉讼法》第一百一十五条等有关规定,判决驳回相应的诉讼请求。
3.在执行阶段中,人民法院经一定程序查明当事人申请执行依据的仲裁裁决书、公证文书等存在虚假情况,或者在民事执行过程中当事人以捏造的事实对执行标的提出异议、申请参与执行财产分配,法院将依法裁定不予执行或驳回请求,并提出再审建议或司法建议。针对不同诉讼阶段的虚假诉讼行为,人民法院应根据具体情节对虚假诉讼行为人采取训诫、罚款、拘留、失信惩戒等制裁措施;涉嫌犯罪的,应将有关材料移送公安机关法制部门。
(二)民事实体后果
1.虚假诉讼行为人虚构捏造的权利义务关系无效
有效的民事法律行为要求当事人之间具有真实的意思表示。在单方欺诈型虚假诉讼中,原被告双方之间存在的民事法律关系完全出于虚假诉讼行为人单方的虚构与捏造,对方当事人从未与其就该民事法律关系达成合意,因此该民事法律关系对对方当事人不产生任何效力。而在恶意串通型虚假诉讼中,原被告双方虽表面上就案涉标的达成了一致,但根据《民法典》第一百四十六条规定:“行为人与相对人以虚假的意思表示实施的民事法律行为无效。”恶意串通的虚假诉讼当事人仅为损害案外人的利益而达成虚假合意,因此虚假诉讼案涉的基础民事法律行为无效,同样不对相关案外人产生任何效力。
2. 虚假诉讼行为人需承担侵权责任
《侵权责任法》虽然没有明确规定虚假诉讼、滥用诉权等违反诚实信用原则行为的侵权责任,但虚假诉讼致人损害符合侵权行为一般特征和构成要件,本质上属于侵权行为,行为人因虚假诉讼致人损害的,受害人有权依据《侵权责任法》的规定要求虚假诉讼行为人承担侵权责任。如在毛伟军等诉邵日成侵权责任纠纷案中,邵某因帮助案外人傅某提起虚假执行异议之诉损害毛伟军等人债权,而被认定与傅某构成共同侵权,应承担连带赔偿责任,最终被判决需向毛伟军等债权人赔偿222万余元。
(三)司法处罚
《工作指引》第17至19条规定了如何依照《民事诉讼法》对虚假诉讼行为人进行司法处罚。对于当事人恶意串通实施虚假诉讼的,人民法院根据情节轻重,依照《民事诉讼法》第一百一十二条予以罚款、拘留;对于当事人单方实施虚假诉讼的,以及一方当事人和诉讼当事人之外的他人进行恶意串通,实施虚假诉讼的,人民法院根据情节轻重,依照《民事诉讼法》第一百一十一条第一款第一项、第二项予以罚款、拘留;对申请执行人、被执行人等在执行中实施虚假诉讼的,人民法院根据情节轻重,依照《民事诉讼法》第一百一十三条等予以罚款、拘留;如上述虚假诉讼行为涉嫌犯罪的,还应追究刑事责任。
四、结 语
虚假诉讼行为不仅严重破坏正常的司法秩序、侵蚀司法的公信力,同时也损害对方当事人和案涉第三方的权益。虚假诉讼行为的隐蔽性较强,但如今对虚假诉讼的成文规制也已愈发全面,办案人员和民事维权主体应当运用基础逻辑、一般日常经验和对社会经济生活的认识来进行甄别,层层穿透虚构民事法律事实的面纱,让虚假诉讼行为相对人接受应得的司法与刑事处罚。
参考文献:
1.《关于在民事诉讼中防范与惩治虚假诉讼工作指引(一)》
2.《浙江省高级人民法院关于进一步防范和打击虚假诉讼有关问题的解答》
3. 中国上海司法智库《第261期丨单方虚构事实型虚假诉讼的认定方法及路径》
4. 中国上海司法智库《第103期丨民事诉讼中虚假诉讼的司法治理路径研究》
5. 《恶意诉讼规制研究——以侵权责任法为中心》刘迎霜
6. 《论虚假诉讼的厘定与规制——兼谈规制虚假诉讼的刑民事程序协调》洪冬英
7. 《论虚假诉讼受害人的救济——兼探讨第三人撤销之诉适用》罗恬漩
8. 《民事诉讼法理背景下的虚假诉——以<民事诉讼法>第112条的适用为中心》吴泽勇
作者简介
杨光明
德和衡(深圳)律师所高级合伙人
杨光明律师,执业十多年以来,专注于以公司为主体的高端、复杂商事争议诉讼与仲裁,擅长庭审对抗与节奏掌控,办案经验丰富。在确认合同无效及合同解除纠纷、集体土地合作开发纠纷、买卖合同及产品质量争议、信用证与保函、保全与执行、公司股权、民商事案件再审等领域深耕多年,具有丰富的执业经验和专业积累。
手机:13510860275
邮箱:yangguangming@deheheng.com
徐向东
德和衡(深圳)律师所律师助理
徐向东,北京德和衡(深圳)律师事务所律师助理。毕业于圣路易斯华盛顿大学法学院,法学硕士。
手机:15261619212
邮箱:xuxiangdong@deheheng.com
