- 房立棠、张淼晶、李子臣:全面注册制IPO企业劳务外包问题解析
- 作者: 日期:2023-10-31
一、概念
劳务外包是指用人单位(发包单位)将业务发包给外包单位(承包单位),由外包单位自行安排人员按照用人单位要求完成相应的业务或工作内容的用工形式。常见的外包形式包括生产线外包、仓储物流外包、辅助岗位外包(如保安、餐饮、保洁)、短期项目外包、人力资源外包、培训咨询外包等。
劳务外包是企业常见的灵活用工方式之一,采用劳务外包可以节省公司人力成本,便于企业集中精力、财力主营核心业务。鉴于实践中存在用工性质认定模糊、假借外包名义规避劳动用工责任等现象,企业在用工过程中应当重视劳务外包的合法合规性,而且劳动用工问题也是IPO审核过程中监管部门重点关注的问题。
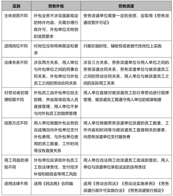
二、劳务外包与劳务派遣的区别
相比劳务派遣,我国目前暂无系统规制劳务外包的专项法律法规,二者的主要区别如下:

综上,劳务外包一般按照事先确定的劳务单价和工作量完成情况结算费用,其合同标的一般是“事/工作量”;劳务派遣一般是按照派遣的人数、工作时间结算费用,其合同标的一般是“人”。实践中,企业容易混淆上述两种不同的用工形式,因此需要注意:
1、用人单位采用劳务外包时,应注意劳务外包与劳务派遣的区别,避免出现名为劳务外包实为劳务派遣的情形。比如企业将其业务发包给外包单位,但外包单位的劳动者接受企业的指挥管理、按照企业的安排提供劳动,或者以企业的名义提供劳动等,可能会被认定为劳务派遣而非劳务外包。
2、若外包单位未与外包员工签署劳动合同或者劳务派遣单位不具备派遣资质,而用人单位存在实际管理、直接发放薪酬等情形的,则可能会被认定为用人单位与劳动者具有事实的劳动关系。
3、用人单位应当选择具备合法经营资质、信誉良好的外包单位,并督促外包单位落实劳动者权益保障责任,严格执行劳动保障法律法规,依法依规用工,与建立劳动关系的劳动者签订劳动合同,参加社会保险,缴纳社会保险费。
三、IPO审核过程中关于劳务外包的监管要点
《上海证券交易所发行上市审核业务指南第4号——首次公开发行信息披露和核查要求自查表》中关于3-22劳务外包问题的核查要求指出:“如发行人存在将较多劳务活动交由专门劳务外包公司实施的情况,中介机构应当就以下事项进行核查、充分论证并发表明确意见:(1)保荐人和发行人律师应当核查主要劳务公司的经营合法合规性等情况,比如是否为独立经营的实体,是否具备必要的专业资质,业务实施及人员管理是否符合相关法律法规规定,发行人与其发生业务交易的背景及是否存在重大风险等;(2)保荐人应当核查主要劳务公司是否专门或主要为发行人服务,如存在主要为发行人服务的情形的,应关注其合理性及必要性、关联关系的认定及披露是否真实、准确、完整,并从实质重于形式角度按关联方的相关要求进行核查,特别考虑其按规范运行的经营成果对发行人财务数据的影响,以及对发行人是否符合发行条件的影响;(3)保荐人和申报会计师应当核查主要劳务公司的构成及变动情况,劳务外包合同的主要内容,劳务数量及费用变动是否与发行人经营业绩相匹配,劳务费用定价是否公允,是否存在跨期核算情形” 。
《深圳证券交易所股票发行上市审核业务指南第3号——首次公开发行审核关注要点》关于“27-2是否存在最近一个会计年度及最近一期劳务外包占比较高的情形,如超过10%”问题的核查要求指出:“保荐人应当核查如下事项并发表明确意见:(1)劳务外包金额较大的原因、是否符合行业经营特点;(2)获取报告期各期劳务外包金额及占当期营业成本比例、劳务外包人数及占当期发行人员工人数比例;(3)劳务公司的经营是否合法合规,是否专门或主要为发行人服务,与发行人是否存在关联关系;(4)劳务公司是否存在较大变动,劳务费用定价是否公允,是否存在跨期核算情形,劳务数量及费用变动是否与发行人经营业绩相匹配” 。
通过上述规定并对相关案例进行检索,可以总结IPO审核过程中关于劳务外包问题的监管要点主要包括:

四、参考案例
1、巨一科技
发行人是国内汽车等先进制造领域智能装备整体解决方案和新能源汽车核心部件的主流供应商,发行人在智能装备整体解决方案项目实施过程中,将部分替代性较强的设计、安装调试等工作外包给供应商实施。报告期内,劳务外包金额为3,064.26万元、5,983.3万元、7,611.21万元、3,158.14万元。
监管问询:
请发行人说明:(1)报告期各期为发行人提供劳务外包服务的供应商的情况,是否具备相应资质,是否专门或主要为发行人服务,是否与发行人及其关联方存在关联关系,有无业务、资金往来,劳务外包的定价依据及公允性;(2)发行人劳务外包是否合法合规,各期劳务外包的人数及占比,上述劳务关系实质上是否属于劳务派遣,是否存在以劳务外包规避劳务派遣的情形;(3)将设计和安装调试外包的原因,劳务外包的具体工作内容,劳务外包是否涉及关键生产工序及核心技术,是否存在泄密风险,必要时充分揭示相关风险;(4)劳务外包产品是否划入核心技术产品收入,如是,说明核心技术应用方式;(5)发行人与劳务公司、自然人或非法人实体是否均签署劳务外包合同,相关合同的主要内容,对工作量的核定标准和过程,报告期内劳务外包金额大幅上升的原因及合理性,与发行人的业务规模是否匹配,是否存在跨期核算的情形,是否存在向非直接劳务外包对象的第三方进行付款的情形。
反馈回复摘要:
(1)经核查劳务外包供应商的营业执照、公司章程、劳务费用结算凭证等资料,发行人主要劳务外包供应商从事劳务外包业务无需取得相关专业资质,主要劳务外包供应商与发行人及其关联方不存在关联关系,不存在其他业务关系及资金往来;发行人劳务外包定价依据合理,定价公允;
(2)报告期内,发行人劳务人员数量占公司人员分别为 13.63%、 27.01%、 20.23%、 22.12%、27.67%,与公司业务发展相匹配,发行人按照劳务合同向劳务外包企业支付劳务费用符合相关法律法规,不存在以劳务外包规避劳务派遣的情形;
(3)发行人基于专注核心技术、提高项目实施效率及节约人力成本等因素将部分工作内容简单重复、工作量大、替代性较强的设计、安装调试等工作外包给供应商完成,不涉及关键生产工序及核心技术;发行人注重保密工作,为防止技术泄密,已采取了严格的保密措施;
(4)发行人与主要劳务供应商均签署劳务外包合同,报告期内劳务外包金额大幅上升主要系发行人智能装备整体解决方案业务规模上升导致,具有合理性;报告期内劳务外包金额与公司的业务规模相匹配,不存在跨期核算的情形,不存在向非直接劳务外包对象的第三方进行付款的情形。
2、格力博
发行人主要从事新能源园林机械的研发、设计、生产及销售,主要产品包括割草机、打草机、清洗机、吹风机、修枝机、链锯、智能割草机器人、智能坐骑式割草车等。报告期内,发行人境内劳务外包用工人数占比为 2.87%、 3.22%和44.87%,主要工序包括整机装配生产线、 电机装配生产线等。
监管问询:
(1)补充披露报告期内存在大量员工未缴纳公积金的具体原因和合理性,发行人是否采取了有效措施予以规范,是否存在被主管机关处罚的风险,是否构成本次发行上市的实质性障碍;(2)补充披露报告期内存在大量劳务派遣用工、劳务外包用工的原因和合理性,与正式用工成本是否存在较大差异,是否存在利用劳务派遣、劳务外包降低用工成本的情形,是否存在用工纠纷或潜在纠纷;(3)补充披露报告期内主要合作的劳务派遣单位是否仅为索唯斯、常州兆军,主要合作的劳务派遣单位是否具有有效的《劳务派遣经营许可证》等资质,发行人选择与前员工控制的公司合作的原因和必要性,定价依据和价格公允性,除已披露的前员工关系外,是否与发行人及其控股股东、实际控制人、主要股东、董事、监事、高级管理人员、主要客户及供应商等存在关联关系、委托持股、其他资金业务往来、代垫成本费用等利益安排;(4)结合2018-2019年末劳务派遣用工占比超过10%的事实,补充披露是否存在被劳动行政部门等主管机关处罚的风险,是否构成本次发行上市的实质性障碍;(5)补充披露报告期内主要合作的劳务外包单位基本情况,包括但不限于名称、注册资本、资质、主要股东、实际控制人,是否与发行人及其控股股东、实际控制人、主要股东、董事、监事、高级管理人员、主要客户及供应商等存在关联关系、委托持股、其他资金业务往来、代垫成本费用等利益安排;(6)补充披露劳务派遣和劳务外包用工的区别,认定为劳务外包而非劳务派遣的依据是否充分,采用劳务外包模式是否符合相关法律法规的规定,是否存在利用劳务外包规避劳务派遣的相关法律和监管规定的情形,大量劳务外包对发行人产品质量控制、安全生产等是否产生重大不利影响。
反馈回复摘要:
(1)发行人生产经营具有明显的季节性,并且生产中经常遇到临时性大额订单采购要求,因此发行人存在短期用工需求。通过发行人正式生产员工与劳务派遣、劳务外包的用工成本对比,报告期内发行人劳务派遣、劳务外包用工与正式员工的用工成本差异较小,不存在利用劳务派遣、劳务外包降低用工成本的情形。
(2)发行人报告期内主要合作的劳务外包单位中,索唯斯为发行人前员工实际控制的公司,劳务费用根据“成本+合理利润”报价及参照同地区其他公司价格水平协商确定,具备公允性。
(3)发行人劳务外包人员的具体工作内容分为后勤工作(保安、保洁、食堂餐饮)及一线生产工作(整机装配、电机装配、电子件组装、冲压等),发行人与劳务外包公司之间的关系为劳务(服务)外包关系而非劳务派遣关系。
五、常见的核查方式和手段
针对劳务外包问题,中介机构的核查方式及核查手段主要包括:
1、访谈发行人相关责任人,了解劳务外包产生的原因、外包内容、涉及工序环节、对应产品、是否涉及公司核心技术及关键工序、劳务外包公司的准入及管理情况,核查发行人劳务外包业务的真实性和合理性,与同行业公司是否具备可比性;
2、获取劳务外包公司的营业执照、公司章程、业务资质等资料,核查劳务外包公司的经营合法合规性;
3、对主要劳务外包公司执行访谈及函证程序,核查劳务外包公司与发行人的关联关系及其是否专门或主要为发行人服务;
4、获取发行人劳务外包的外包合同、用工人数、劳务费用结算明细、劳务费用支付凭证等资料,核查劳务费用定价是否公允,劳务数量及费用变动是否与发行人经营业绩相匹配;
5、对报告期各期末发行人劳务费用执行截止性测试,核查是否存在跨期核算的情形;
6、取得发行人所在地劳动保障主管部门出具的合规证明,核查发行人是否存在劳动纠纷及行政处罚的情况。
六、合规建议
企业采用劳务外包这一用工形式,应当具备必要性和合理性,具体合规建议如下:
1、劳务外包的内容应当为非核心、辅助性、可替代性强的工作,避免涉及关键生产工序或核心技术;
2、发行人应当选择符合法律规定及资质要求的劳务外包公司,避免出现其主要为发行人提供服务等情形;如存在关联关系,需要进一步解释选择关联方提供劳务的必要性等事项;
3、劳务报酬的定价依据及结算方式应当具备公允性,不得通过劳务公司代发行人承担人力成本;
4、发行人与外包公司应当依法签署外包合同,明确外包业务的工作内容、管理方式、结算方式、双方权利义务等事项并按约履行;
5、为确保劳务外包合同的规范履行,发行人需建立完善的劳务外包内控管理制度,包括劳务外包公司的遴选机制、劳务外包合同的内部审批、劳务外包合同的履行监督、内部考核及责任追究等方面,并采取措施切实有效地执行。
七、结语
企业在选择用工形式时,应当关注劳务外包的合法合规性,依法承担相应的用工责任。存在劳务外包不规范情形的拟上市企业,需要及时进行整改,避免因劳动用工事项受到质疑而影响上市进程。
作者简介
房立棠
高级合伙人
主要业务领域:境内外资本市场、上市公司投融资、并购重组等
邮箱:fanglitang@deheheng.com
张淼晶
高级联席合伙人
主要业务领域:境内外资本市场、上市公司投融资、并购重组等
邮箱:zhangmiaojing@deheheng.com
李子臣
律师助理
主要业务领域:境内外资本市场、上市公司投融资、并购重组等
邮箱:lizichen@deheheng.com
