- 曹惠良:干细胞采集储存行业合规思考
- 作者: 日期:2023-10-16
行业背景
干细胞是原始且未特化的细胞,其具有自我更新能力和多向分化潜能,可以在一定条件下分化成各种组织器官。干细胞按照分化潜能可以分为不同的类型,如全能干细胞、多能干细胞与单能干细胞等。干细胞治疗技术通过利用干细胞的特性能够实现人体各个器官修复与更新,能应用于治疗癌症、脊髓损伤、糖尿病、缺血性心脏疾病等传统医学方法难以医治的疾病。我国在干细胞基础研究领域做出重大贡献的同时,也在积极寻求干细胞技术向临床应用的转变。2021年科技部将“干细胞研究与器官修复”列入“十四五”国家重点研发计划,行业的发展前景得到了进一步保障。
干细胞医疗产业链涉及到干细胞的采集、存储、培养、分化、移植、治疗等多个环节。其中干细胞的采集和存储位于整个产业产业链的最上游,主要包括从人类脐带血、骨髓、外周血等处提取干细胞并进行储存。这些机构负责从捐献者或自体中采集和保存各种类型的干细胞,为下游的研究以及临床应用提供原料。这种业务的技术需求最基础也最具有前端性,在该市场占得先机有利于企业后续在干细胞临床应用业务方面进行布局。在市场资本的聚焦下,细胞存储行业市场规模快速增长,2020年我国细胞存储市场规模约为86.54亿元,较2014年的18.1亿元增加68.44亿元。干细胞独特的生化属性决定了需要高水平的科学技术和严格的法律监管以保护捐献者和受益者的权益,防止非法交易和滥用。而事实上,在有效监管介入前,在巨大商业利益的驱动和青春不老的蛊惑下,细胞医疗领域的种种乱象也的确曾在我国大行其道。魏则西案的前车之鉴尚未远去,如今我们应当继续以严谨的态度对待干细胞医疗行业的合规问题。
本报告将主要着眼于干细胞医疗产业链中的干细胞采集与储存业务,详细研究目前我国对干细胞治疗的监管方式。并以此为利益相关者和从业者提供对我国该领域合规动向的细致看法。
合规主要风险来源:自体干细胞库准入规定不明
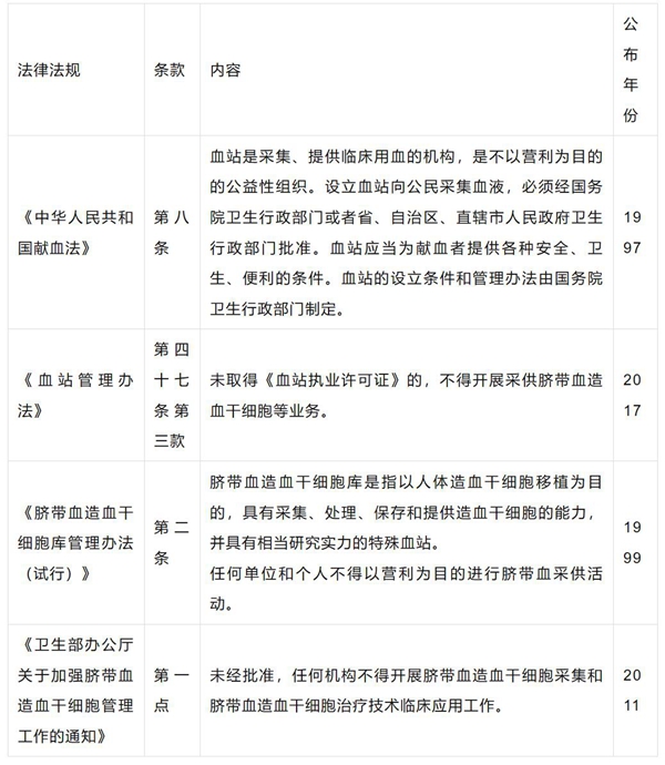
干细胞的采集和储存作为干细胞产业链的开端,在我国该产业链的各环节中发展时间最长,也最早受到监管部门关注。早在1999年原卫生部便发布了《脐带血造血干细胞库管理办法(试行)》,以此条例为依据全国共有7家公共脐带血库得到批准设置,这些公共库存中的干细胞主要来源于捐赠,他们被用于临床诊疗,但不得用于盈利。
随着干细胞医疗技术的发展及相关信息的普及,许多消费者希望能够通过购买干细胞储存服务,以确保在未来干细胞医疗技术更加成熟时能有充足的干细胞供自己和家人治疗使用,庞大的市场需求催生了一批干细胞有偿存储机构。关于这些干细胞“私库”的设立是否需要获得行政审批,我国目前并没有明确的法律规定。但按照目前的技术手段和科学流程,要采集干细胞通常需要先采集脐带、胎盘和骨髓中的血样,如果无法合规地采集这些血样,那么干细胞的提取和储存将无从提起。而我国为了打击人类血液非法买卖行为,曾发布了多部法律法规以严格限制血液采集的主体资格。这些法律法规如达摩克里斯之剑一样悬于干细胞储存业务的头顶。

一些自体干细胞储存企业试图通过与医院签署科研合作协议的方式,通过在医院采集血样来避免违反上述《献血法》等法律法规,但这种做法也并不能完全阻却企业受到行政处罚的可能。如某生物科技公司与某市中心人民医院在2017年5月8日签订科研合作协议,在该医院医院兴建专业实验室和人体干细胞保存库,由医院负责技术管理、质量控制,并提供场地支持,公司负责运营。2020年6月至10月该公司采集员在A县人民医院手术室采集脐带血3例。卫生健康主管部门认为该公司是在未取得《血站执业许可证》的情况下,擅自设置脐带血造血干细胞保存库,开展脐带血采集业务,对该公司作出没收违法所得44940元,并处罚款10万元的行政处罚。
在实践中,还有一些企业依据《中华人民共和国人类遗传资源管理条例》的相关规定,向科技部申请保藏资质方,将干细胞以人类遗传资源的名义进行储存。这种路径能够有效增加企业的合规砝码,但其依然存在两处缺陷。首先根据《中华人民共和国人类遗传资源管理条例》第三条,为临床诊疗、采供血服务、查处违法犯罪、兴奋剂检测和殡葬等活动需要,采集、保藏器官、组织、细胞等人体物质及开展相关活动,依照相关法律、行政法规规定执行。这意味着以采集人类遗传资源为名义储存下来的干细胞,只能用于开展科学研究(一般包括开展临床试验、临床药物开发试验及国际国内科研合作)而不能用于临床诊疗或是采供血服务,因此获得人类遗传资源保藏资质并不能完全帮助采集脐带血造血干细胞业务规避违法风险;其次,《中华人民共和国人类遗传资源管理条例》第七条规定外国组织、个人及其设立或者实际控制的机构不得在我国境内采集、保藏我国人类遗传资源,不得向境外提供我国人类遗传资源。因此获得人类遗传资源保藏资质的组织机构必须谨慎接受外资,维持国内实控人对机构的支配力,否则将有失去来之不易的保藏资质的可能。
合规建议:对《献血法》立法逻辑的溯源与应对
尽管在行业准入方面存在着前文所述的合规风险,但从市场实践角度观察,目前全国各地已成立并正常运营着大量以出售自体干细胞储存服务为主要业务的公司,其中如南华生物医药公司、中源协和细胞基因工程股份有限公司已成功上市或挂牌,可以据此认为从总体而言各地行政监管机关对行业持较为善意的态度。而从司法角度观察,近年来司法机关也往往倾向于认可干细胞储存服务的合法性。如湖北法院典型案例武汉某生物公司诉徐某、王某保管合同纠纷案中,法院就认为干细胞保存技术研发等属于原告武汉某生物公司经营范围之内,其用于储存干细胞的干细胞库亦为技术研发的民营库,当事人双方在协议中约定由被告支付储存干细胞相关的制备检测费、储存费等并未违反法律、行政法规的强制性规定,细胞采集储存业务合法合规。本文写作时仅能查到一份由上海市第二人民中院于2004年做出的认为采集脐带血干细胞违反《中华人民共和国献血法》及《血站管理办法》的判决。
本文认为只要理解《献血法》等血液采集相关法律法规的立法逻辑,就能在一定程度上规避其带来的合规风险。我国规范血液采集的主要目的有二,其一是传统血站采集到的血液会被提供给任何符合条件的公民,对社会公众健康的影响范围较大,如果这些血站的准入门槛过低,血液质量可能会失去保障,较大范围内的公众生命健康将遭到威胁;其二是为了打击血液贩卖行为,避免血液商品化导致“血液剥削”和“血液奴隶”的出现。但是民营干细胞库采集储存的血样和细胞被严格限于储存者本人及其近亲属使用,因而不会导致上述两种《献血法》试图规避的危害,其所受的规制等级应当适当降低。在周慧等与江苏省北科生物科技有限公司消费者权益纠纷上诉案中,泰州市中级人民法院也做出了如下判决:“ 《中华人民共和国献血法》规定我国实施无偿献血制度,献血者捐献完成后,血液所有权即转移至血站,并由血站提供给符合一定条件的公民、医疗机构使用,鉴于血站管理直接影响到不特定多数人的公共安全,所以卫生主管部门对血站监管作出了相关规定。而本案中,首先,上诉人既是脐带血造血干细胞的提供者,也是脐带血造血干细胞的所有者,脐带血造血干细胞仅供本人或者近亲属使用,并不涉及其他公民,亦不会对公共安全造成影响,对被上诉人的管理应当区别于常规血站。”
因此虽然目前有关采集储存干细胞行业准入资质的法律法规尚待完善,但在行政机关和司法机关均对此行业较为宽容的当下,企业依旧可以谨慎地开展干细胞采集储存业务,并采取下列这些合规措施以提高自己的合规砝码:
1、严格拒绝以任何方式购买和出售干细胞
开展干细胞采集储存业务的企业应该拒绝以购买胎盘、脐带或血液等其它人体器官、组织、细胞的方式获取干细胞。在我国,脐带、胎盘属于医疗废品,《医疗废品管理条例》第十四条禁止任何单位和个人转让、买卖医疗废物。通过购买脐带、胎盘获取干细胞将会面临严厉的行政处罚甚至非法经营罪的指控。另外,买卖干细胞也更容易让人联想到。在2020年吴海澜诉上海聚仁生物科技有限公司买卖合同纠纷案中 ,上海市第一中级人民法院还认为:“干细胞来源于人体,具有特别的生物属性......基于干细胞的生物属性,从人体提取的干细胞在法律上不得直接作为交易标的之物。”可见通过买卖方式获取干细胞并不为我国行政司法机关认可,企业应当将业务范围严格控制在自体干细胞采集储存范围内,采集储存的干细胞所有权自始至终属于客户本人,也仅可以由客户及其近亲属使用。
2、业务操作流程合规
开展干细胞采集储存业务的企业应当在采集储存干细胞的过程中严格遵守相关国家标准和行业标准,确保由经过培训且有资质的操作人员在合规的场所提取干细胞并妥善保管,避免保管物污染或灭失带来的违约责任或医疗事故。企业应当遵守中国医药生物技术协会发布的《细胞库质量管理规范》关于关于细胞采集就有如下这些条款:
4.1.4 如涉及委托其他机构进行采集、培养、检验、运输或废弃物处理等工作,应建立并实施对所委托工作的质量管理体系。
4.6.7 贮存细胞的记录应包括但不限于接收记录、培养记录(如适用)、分装记录(如适用)、冻存记录、检验记录、贮存细胞的入库放行记录、出库批准记录,细胞来源机构提供的记录(如采集记录、供体健康筛查等)、关键物料设备的供应方提供的记录(如质量分析报告等)、物料的检测记录、细胞库与合作方或者客户之间的协议等。
6.1.1 应对细胞的来源机构(含采集机构、制备机构或提供机构)的资质进行评估,评估内容包括但不限于:
a) 应确认来源机构得到授权、指定、许可、注册或认证,可以提供细胞;
b) 应确认提供细胞的操作人员已经过培训,如适用,还应有合格资质;
c) 如来源细胞是经过采集获得,应确认采集过程满足细胞库的质量要求;
d) 如来源细胞是经过制备获得,应确认制备过程符合相关规范和细胞库的质量要求。
3、与有细胞库资质的医疗机构或研究性细胞库开展合作
通过分析那些规模较大的干细胞企业合规经验,我们可以发现这些企业往往按“公自一体”模式运营,借助公益性、研究性细胞库的资质、技术手段与技术人员发展自体库业务。公共库借助自体库提供的资金开展临床科研创新、第三方平台服务、产业孵化等活动,而自体库则通过服务于社会个体健康管理需求并可取得相应收益。例如,上文提到的七大脐血库都由社会投资的企业参与运营。因此,在国家性的自体细胞库监管规则尚未完全明确的当下,企业在进入干细胞采集存储行业时,可以积极争取国家或地方产业政策支持、产业发展扶持,与发展成熟的公共细胞库开展合作,争取获得公共细胞库的资质许可加持,有助于降低未来资质准入规则变化带来的合规风险。值得注意的是,企业在寻求医疗机构进行合作时,需要尽量选择获得了公益性或研究性细胞库行政资格审批的医院或实验室,否则便可能和上文“合规风险介绍”部分中提到的公司医院合作一样被行政机关认为存在合规瑕疵,最终遭受行政处罚。

总 结
即便我国目前还未对市场化细胞库建立资质准入及技术质量监管的统一规则,但在国家大力扶持发展干细胞医疗技术的今天,干细胞采集储存业的经营主体依旧能够凭借自己的合规努力获得行政和司法机关的认可以开展相关业务。然而我们更希望看到的是立法和行政机构能够尽早制定针对市场化细胞库的准入以及监管规则,从源头上避免行业乱象,以为未来干细胞技术未来在产业链中游和下游的开发利用打好坚实的基础。
❈实习生徐向东对本文亦有贡献
作者简介
曹恵良
高级联席合伙人
曹惠良,北京德和衡(深圳)律师事务所高级联席合伙人,副主任,专注于房地产开发、并购、土地开发、不良资产处置、 城市更新、保险金融、重大商事诉讼。
手机:18138808666
邮箱:caohuiliang@deheheng.com
