- 房立棠、张淼晶、王智:上市公司治理专题——新规下独立董事履职方式及要求
- 作者: 日期:2023-10-12
为进一步优化上市公司独立董事制度,提升独立董事履职能力,充分发挥独立董事作用,国务院办公厅于2023年4月14日印发《国务院办公厅关于上市公司独立董事制度改革的意见》(以下简称《意见》),启动上市公司独立董事制度改革,提出了明确独立董事职责定位、优化履职方式、强化任职管理、改善选任制度等八个方面的改革任务。按照《意见》相关要求,中国证监会于2023年8月4日配套发布《上市公司独立董事管理办法》(以下简称《独董办法》),该办法已于2023年9月4日起施行,2022年1月5日发布的《上市公司独立董事规则》(证监会公告[2022]14号)同时废止,《独董办法》在借鉴吸收有益经验和做法基础上,明确了独立董事履职重点,独立董事履职的要求更加的具体和务实,下文将着重从独立董事履职范畴、参与董事会会议、独立董事专门会议、董事会专门委员会、现场办公、年审述职方面介绍新规下独立董事履职方式及相关要求。
一、独立董事履职范畴
《独董办法》对独立董事的履职范畴规定包括一般职责和特别职权,《上海证券交易所上市公司自律监管指引第1号——规范运作(2023年8月修订)》《上海证券交易所科创板上市公司自律监管指引第1号——规范运作(2023年8月修订)》《深圳证券交易所上市公司自律监管指引第1号——主板上市公司规范运作(2023年修订)》《深圳证券交易所上市公司自律监管指引第2号——创业板上市公司规范运作(2023年修订)》对上述职权的规定基本一致,具体如下:
(一)一般职责
1、参与董事会决策并对所议事项发表明确意见;
2、对上市公司与其控股股东、实际控制人、董事、高级管理人员之间的潜在重大利益冲突事项进行监督,促使董事会决策符合公司整体利益,保护中小股东的合法权益。具体包括:

3、对上市公司经营发展提供专业、客观的建议,促进提升董事会决策水平;
4、法律法规、本所相关规定及公司章程规定的其他职责。
(二)特别职权
1、独立聘请中介机构,对上市公司具体事项进行审计、咨询或者核查;
2、向董事会提议召开临时股东大会;
3、提议召开董事会会议;
4、依法公开向股东征集股东权利;
5、对可能损害上市公司或者中小股东权益的事项发表独立意见;
6、法律、行政法规、中国证监会规定和公司章程规定的其他职权。
独立董事行使前款第1点至第3点所列职权的,应当经全体独立董事过半数同意。
二、参与董事会会议
原《上市公司独立董事规则》主要从应当发表独立意见角度明确独立董事对董事会审议事项的监督,《独董办法》则重点从流程管理角度对独立董事监督工作进行要求,如会前独立董事就董事会会议事项与董事会秘书就拟审议事项进行沟通,会中独立董事原则上应当亲自出席会议,会后独立董事应当持续关注与潜在重大利益冲突事项相关的董事会会议执行情况等。具体如下:

三、独立董事专门会议制度
《独董办法》新增独立董事专门会议平台,独立董事与股东大会、董事会及监事会一样,也有了自己独立的会议形式,独立董事专门会议的召开程序及审议事项如下:

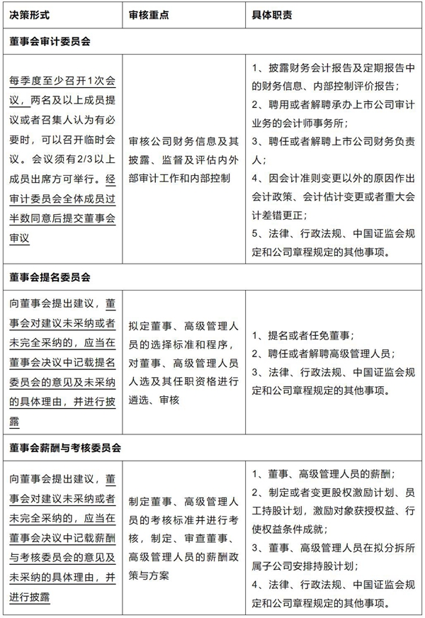
四、董事会专门委员会
原《上市公司治理准则》的规定更偏于董事会专门委员会提供咨询及研究建议角色,但在《独董办法》中,董事会专门委员会的职权得到了实质性加强,通过独立董事参与各专门委员会,对董事会审议的重大事项进行事前审核或提出建议,各相关专门委员会职责权限如下:

如上市公司未在董事会中设置提名委员会、薪酬与考核委员会的,由独立董事专门会议对被提名人任职资格进行审查,或就相应委员会对应职责所列事项向董事会提出建议。
五、现场办公
《独董办法》对独立董事现场办公要求如下:

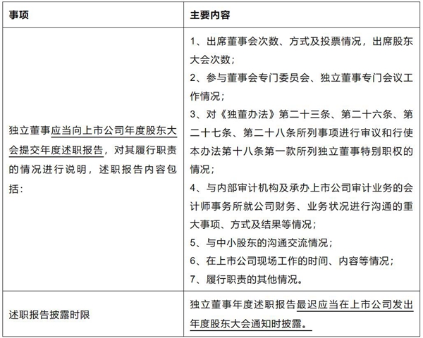
六、年度述职
《独董办法》对独立董事年审要求如下:

七、结语
独立董事制度已经成为我国上市公司治理结构的重要一环,在促进公司规范运作、保护中小投资者合法权益、推动资本市场健康稳定发展等方面发挥了积极作用,新发布的《独董办法》在总结以往独立董事定位不清晰、责权利不对等、监督手段不够等制度性问题后做出了进一步的完善和细化。目前新规下,独立董事履职要求总体建议如下:
1、结合新规要求,从独立董事履职范畴、参与董事会会议、独立董事专门会议、董事会专门委员会、现场办公、年审述职等方面及时更新或建立独立董事 相关内控制度;
2、董事会审议事项事先评估是否需要提交独立董事专门会议、董事会专门委员会审核,并将董事会会议资料提前发给独立董事审阅,做好沟通及材料补充工作;
3、独立董事参与会议、发表意见或日常沟通,需做好资料、会议记录、与上市公司及中介机构工作人员的通讯记录等文件留痕,并作为工作底稿留存。
作者简介
房立棠
高级合伙人
主要业务领域:境内外资本市场、上市公司投融资、并购重组等
邮箱:fanglitang@deheheng.com
张淼晶
高级联席合伙人
主要业务领域:境内外资本市场、上市公司投融资、并购重组等
邮箱:zhangmiaojing@deheheng.com
王智
联席合伙人
主要业务领域:境内外资本市场、上市公司投融资、并购重组等
邮箱:wangzhi@deheheng.com
