- 房立棠、张淼晶、王智:上市公司专题——上市公司收购及权益变动披露要求
- 作者: 日期:2023-09-04
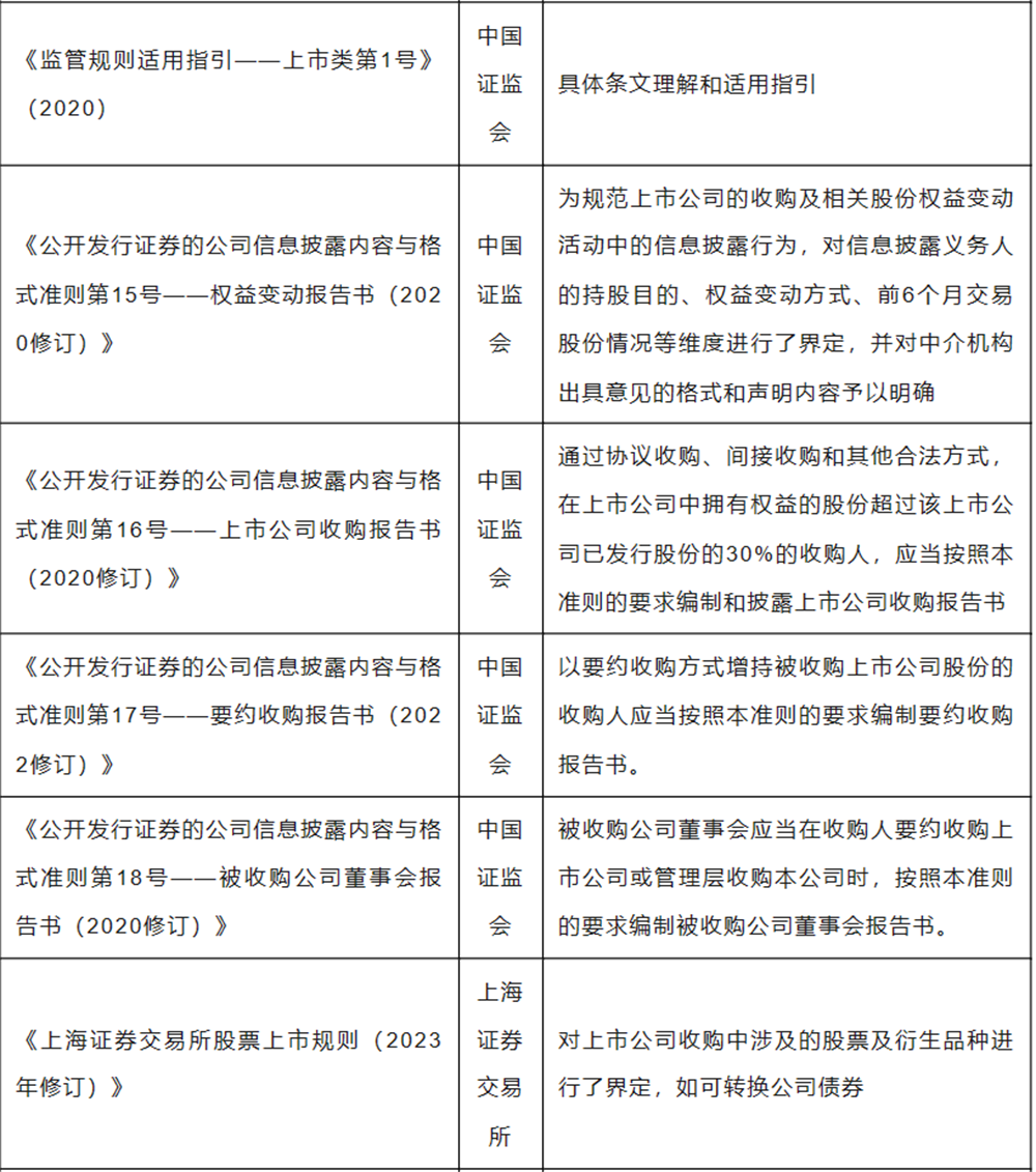
一、上市公司收购及相关权益变动规则体系
公司上市后,投资者及其一致行动人(或有)持有的该公司已发行在外的股份或其他权益证券达到特定比例及每增减变化达到一定比例时,即负有在特定时限内向监管机构报告、通知上市公司予以公告的信息披露义务。为了规范上市公司的收购及相关股份权益变动活动,以控制权变动为核心,自《中华人民共和国证券法(2014修正)》第四章明确上市公司收购规定要求以来,通过《证券法》《上市公司收购管理办法》及交易所规则等制度建设和修订逐步确立起现行中国上市公司收购及相关权益变动规则体系。截至目前,深圳及上海证券交易所上市公司收购及相关权益变动的主要规则如下:



二、权益股份的计算及披露义务主体的认定
(一)权益股份的计算
根据《证券法》第63条规定,与上市公司股东及董事、监事、高级管理人员股份变动要求明显不同点在于,在上市公司收购涉及的信息披露框架下,权益变动披露与限制的标准是投资者持有的上市公司权益股份占比,权益股份的计算口径及占比如下:
1、权益股份的认定口径
投资者及其一致行动人(以下统称“投资者”)合计拥有权益的股份包括:
(1)通过证券交易所的证券交易,投资者持有或者通过协议、其他安排与他人共同持有一个上市公司已发行的有表决权股份;
(2)通过投资关系、协议、其他安排能够控制的上市公司已发行的有表决权股份。
2、权益股份占比计算
根据《上市公司收购管理办法》第八十五条的规定,投资人涉及计算其拥有权益比例的,应当将其所持有的上市公司已发行的可转换为公司股票的证券中有权转换部分与其所持有的同一上市公司的股份合并计算,并将其持股比例与合并计算非股权类证券转为股份后的比例相比,以二者中的较高者为准;行权期限届满未行权的,或者行权条件不再具备的,无需合并计算。前款所述二者中的较高者,应当按下列公式计算:
(1)投资者持有的股份数量/上市公司已发行股份总数;
(2)(投资者持有的股份数量+投资者持有的可转换为公司股票的非股权类证券所对应的股份数量)/(上市公司已发行股份总数+上市公司发行的可转换为公司股票的非股权类证券所对应的股份总数)
“投资者持有的股份数量”包括投资者拥有的普通股数量和优先股恢复的表决权数量,“上市公司已发行股份总数”包括上市公司已发行的普通股总数和优先股恢复的表决权总数。
(二)披露主体的认定
根据上述规定,当投资者持有的权益股份达到上市公司已发行股份的5%时,即触发权益变动的首次披露时点要求,持有权益股份达到上市公司发行股份5%以上的投资者即构成权益变动的信息披露义务主体。
在上述披露主体中,对于一致行为人的认定,根据《上市公司收购管理办法》第83条规定,除通过协议或其他安排自愿达成一致行动外,如无相反证据,投资者有下列情形之一的,构成为一致行动人:
1、投资者之间有股权控制关系;
2、投资者受同一主体控制;
3、投资者的董事、监事或者高级管理人员中的主要成员,同时在另一个投资者担任董事、监事或者高级管理人员;
4、投资者参股另一投资者,可以对参股公司的重大决策产生重大影响;
5、银行以外的其他法人、其他组织和自然人为投资者取得相关股份提供融资安排;
6、投资者之间存在合伙、合作、联营等其他经济利益关系;
7、持有投资者30%以上股份的自然人,与投资者持有同一上市公司股份;
8、在投资者任职的董事、监事及高级管理人员,与投资者持有同一上市公司股份;
9、持有投资者30%以上股份的自然人和在投资者任职的董事、监事及高级管理人员,其父母、配偶、子女及其配偶、配偶的父母、兄弟姐妹及其配偶、配偶的兄弟姐妹及其配偶等亲属,与投资者持有同一上市公司股份;
10、在上市公司任职的董事、监事、高级管理人员及其前项所述亲属同时持有本公司股份的,或者与其自己或者其前项所述亲属直接或者间接控制的企业同时持有本公司股份;
11、上市公司董事、监事、高级管理人员和员工与其所控制或者委托的法人或者其他组织持有本公司股份;
12、投资者之间具有其他关联关系。
三、权益股份变动的披露时点及披露文件要求
(一)总体要求
结合《上市公司收购管理办法》权益披露及收购的规定要求,通过证券交易所的证券交易、协议转让、行政划转或者变更、执行法院裁定、继承、赠与等方式导致持有的上市公司权益股份发生变动的,根据不同的持股情形,披露要求如下:


(二)特别问题
结合前述说明及上表,对相关特别事项说明如下:
1、《简式权益变动报告书》和《详式权益变动报告书》只要同时满足下列两个条件,投资者披露《简式权益变动报告书》即可:
(1)增持后的持股比例达到或者超过该公司已发行股份的5%,但未达到20%的;
(2)增持后仍然不是上市公司的第一大股东或者实际控制人。
其他情况下,在不触发要约收购的前提下,投资者应披露《详式权益变动报告书》。
2、需聘请独立财务顾问对《权益变动报告书》出具核查意见的情形同时满足下列两个条件,需要聘请独立财务顾问对《权益变动报告书》出具核查意见:
(1)增持后的持股比例达到或超过20%,但未超过30%;
(2)增持后是上市公司的第一大股东或者实际控制人。
比如增持后的持股比例仅为19.3%,但为第一大股东,应披露《详式权益变动报告书》,但不用聘请财务顾问出具核查意见。
3、非股份型权益变动的披露要求
《收购办法》第八十五条规定,权益股份的包括可转换为公司股票的非股权类证券,根据上海及深圳股票上市规则的规定,对于可转换公司债券的增持披露要求如下:
(1)投资者持有一个上市公司已发行的可转换公司债券达到发行总量的20%时,应当在事实发生之日起两个交易日内通知该上市公司并予以公告。
(2)投资者持有上市公司已发行的可转换公司债券20%以上的投资者,其所持上市公司已发行的可转换公司债券比例每增加或者减少10%时,应当在事实发生之日起两个交易日内通知该上市公司并予以公告。
(3)上市公司应当在可转换公司债券转换为股票的数额累计达到可转换公司债券开始转股前公司已发行股份总额的10%时及时披露。
作者简介
房立棠
高级合伙人
主要业务领域:境内外资本市场、上市公司投融资、并购重组等
邮箱:fanglitang@deheheng.com
张淼晶
高级联席合伙人
主要业务领域:境内外资本市场、上市公司投融资、并购重组等
邮箱:zhangmiaojing@deheheng.com
王 智
联席合伙人
邮箱:wangzhi@deheheng.com
